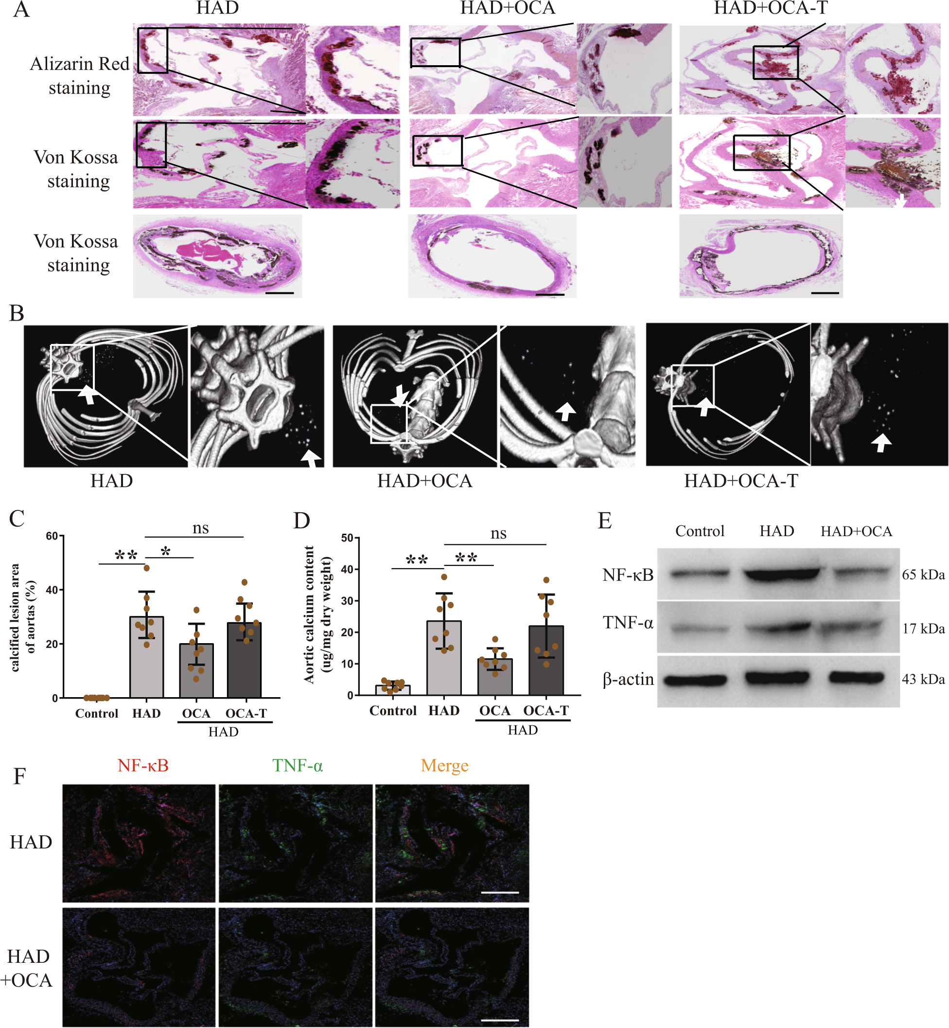
Fig. 4: FXR activation retarded vascular calcification formation and attenuated vascular inflammation in CKD rats.

FXR ligand (OCA) was administered to rats by gavage at a dose of 10 mg/kg/day. In order to detect the effect of OCA, one group of rats was given OCA in parallel with feeding high-adenine diet (named OCA group), while the other group was given OCA by 4 weeks after feeding high-adenine diet (named OCA-T group). a Representative images of alizarin red staining and von Kossa staining of aortic roots or aortic ring in indicated groups (scale bar, 500 μm). b Representative images of micro-CT in indicated groups, arrows indicate calcified nodules. c, d Calcified lesion areas of aortic (c) and aortic calcium content (d) in indicated groups. e Western blot analysis of NF-κB and TNF-α expression in aortas in indicated groups. f Representative immunofluorescence staining of NF-κB (red) and TNF-α (green) of aortic roots in indicated groups (scale bar, 500 μm). n = 8 per group, *P < 0.05, **P < 0.01, ns indicates not significant.