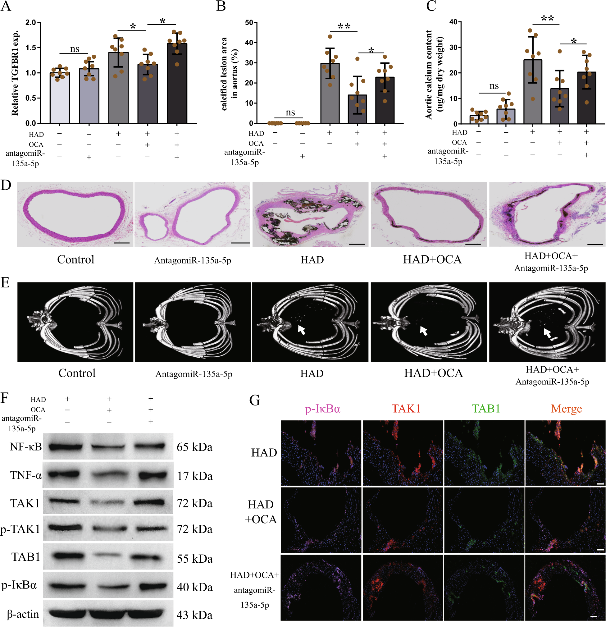
Fig. 7: AntagomiR-135a-5p weakened the effect of OCA on mitigating vascular inflammation and calcification in CKD rats.

To inhibit miR135a-5p, rats were injected with antagomiR135a-5p (80 μg/g body weight) through vena caudalis for three consecutive days before inducing chronic kidney disease (n = 8 per group). a The mRNA expression of TGFBR1 of aortas in indicated groups. b, c Calcified lesion areas of aortic (b) and aortic calcium content (c) in indicated groups. d Representative images of von Kossa staining of aortic ring in indicated groups (scale bar, 500 μm). e Representative images of micro-CT in indicated groups, arrows indicate calcified nodules. f Western blot analysis of NF-κB, TNF-α, TAK1, p-TAK1, TAB1, and p-IκBα of aortas in indicated groups. g Representative immunofluorescence staining of p-IκBα (pink), TAK1 (red) and TAB1 (green) of aortic rings in indicated groups (scale bar, 500μm). *P < 0.05, **P < 0.01, ns indicates not significant.