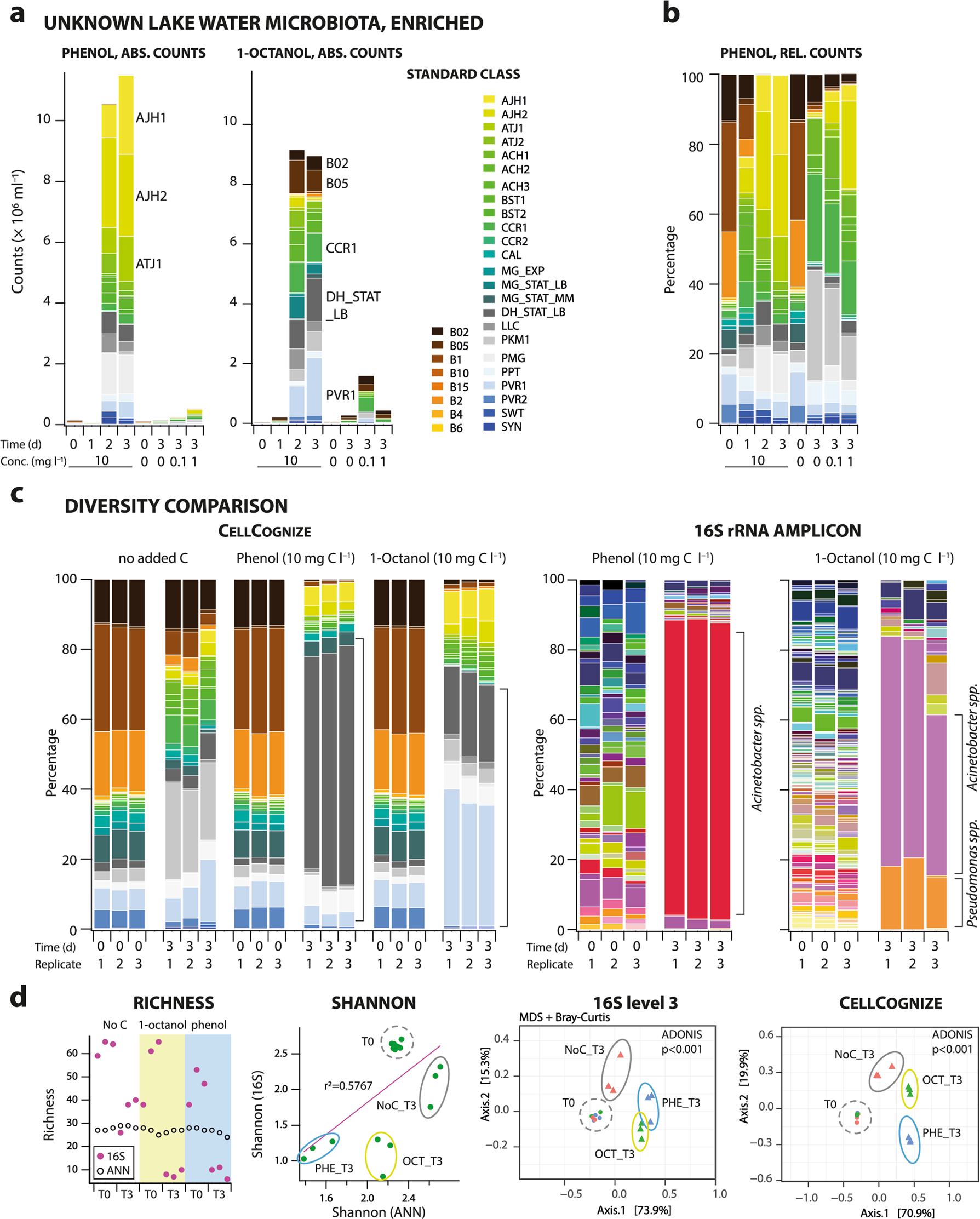
Fig. 3: Diversity analysis of an unknown microbial community using CellCognize.

a Inferred mean class cell densities from the five 32-standard classifiers (absolute counts, ABS.) of a size-filtered (0.2–40 µm), resuspended Lake Geneva water microbial community over the course of three days amended with 0.1, 1 or 10 mg C l−1 phenol or 1-octanol, compared to a zero added carbon control. Bars show individual biological replicates, with data merged from two technical replicates. b Proportional cell counts (REL.) for the phenol-amended communities shown in a. c Comparison of community diversity inferred using CellCognize and taxonomic diversity estimated from 16 S rRNA gene amplicon data (shown as proportions of 20,000 normalized cleaned sequence reads, given without color scale) for communities amended with 10 mg C l–1 phenol or 1-octanol. d Diversity measures of communities shown in c: richness (16S: class level; CellCognize: assigned classes >0.05%) initially (T0) and after three days incubation (T3), Shannon index and Multidimensional scaling plot (MDS), based on calculated Bray–Curtis similarities. Symbols represent individual replicate diversities, circumscribed by ellipses to indicate similar treatments.