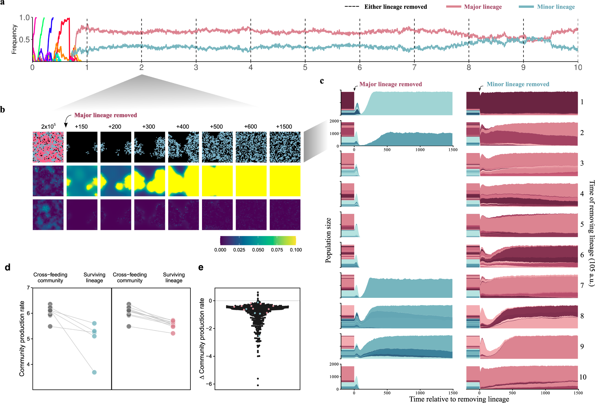
Fig. 3: Metabolic dependencies in cross-feeding communities.

We tested metabolic dependencies in 29 selected populations by removing either lineage at different time points after cross-feeding evolved, and without allowing further mutations to occur. a–d Example of 2 × 10 tests of metabolic dependency in replicate population 23. Times indicated with dashed lines in a. b. When removing the major lineage (pink) at t = 2 × 105, most microbes of the remaining lineage (blue) die out. However, a rare mutant is able to grow by itself, though it cannot import building block 1 and does not reach a high abundance. c Outcome of removing lineages for all time points in (a), with different metabolic genotypes within each lineage indicated with shades of the lineage colour. Typically, the minor lineage goes extinct or contains only few mutants that survive in isolation, reflecting obligate dependency on the major lineage. In contrast, microbes in the major lineage can mostly survive without the minor lineage. These dependencies are not constant over evolutionary time as metabolic genotypes that dominate within each lineage change. Note that directly following lineage removal, all remaining lineages can initially quickly grow on the limited store of building blocks that were produced by partner lineage and are still present in the environment. d Community production rates before and 1500 time steps after lineage removal. All surviving minor and major lineages have higher growth rates in the context of the original cross-feeding population. e Difference in community growth rate for surviving lineages in 484 tests of metabolic dependency in 29 populations. In total, 407 out of 412 (98.8%) tested cases that survive removal have reduced growth rates in isolation. Surviving lineages shown in a–d are highlighted.