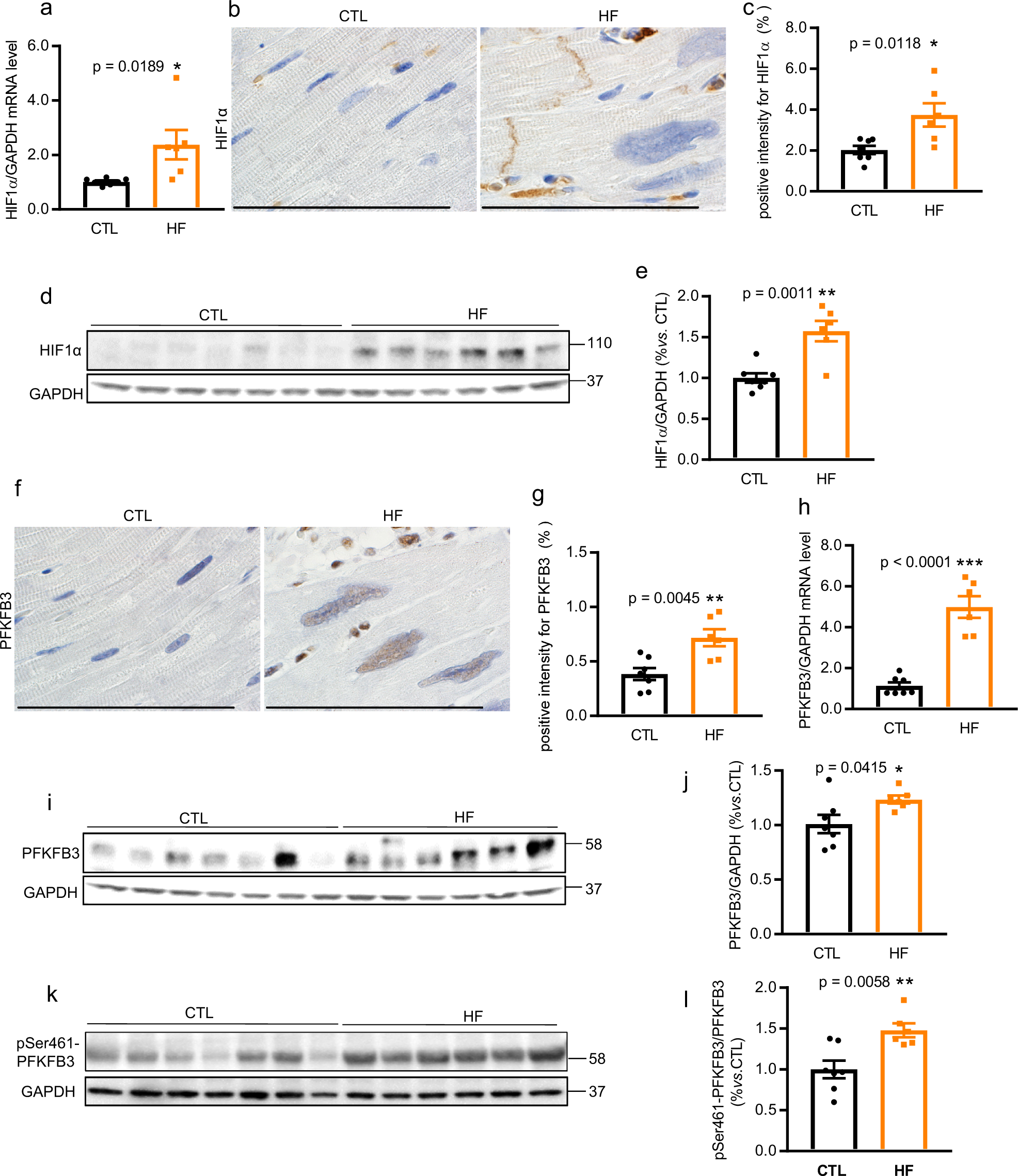
Fig. 4: Activation of HIF1α, PFKFB3, and PFKFB3 phosphorylation at Ser461 in the myocardium of NHPs with HF.

Expression of HIF1α (a–e), PFKFB3 (f–j), and pSer461-PFKFB3 (k–l) in hearts from CTL (n = 7) and HF (n = 6) NHPs. qRT-PCR for HIF1α mRNA (a) and PFKFB3 (h) in hearts from NHPs with HF (n = 6) and CTL (n = 7). Immunohistochemistry of HIF1α (b) and PFKFB3 (f) (brown color) in heart sections from NHPs with HF and CTL as used in panel (a). Quantifications of the relative positive signal intensity for HIF1α (c) and PFKFB3 (g) in a 284 × 214 μm field of view of heart sections from NHPs as used in panels (a). Western blot analysis with anti-HIF1α (d), anti-PFKFB3 (i), and anti-pSer461-PFKFB3 (k) antibodies on heart lysates as used in panels (a). Quantifications of protein expression in western blot were shown in bar graphs (e, j, and l). Scale bar, 100 µm. Data represent mean ± SEM. *P < 0.05, **P < 0.01, ***P < 0.001 by Student’s t test.