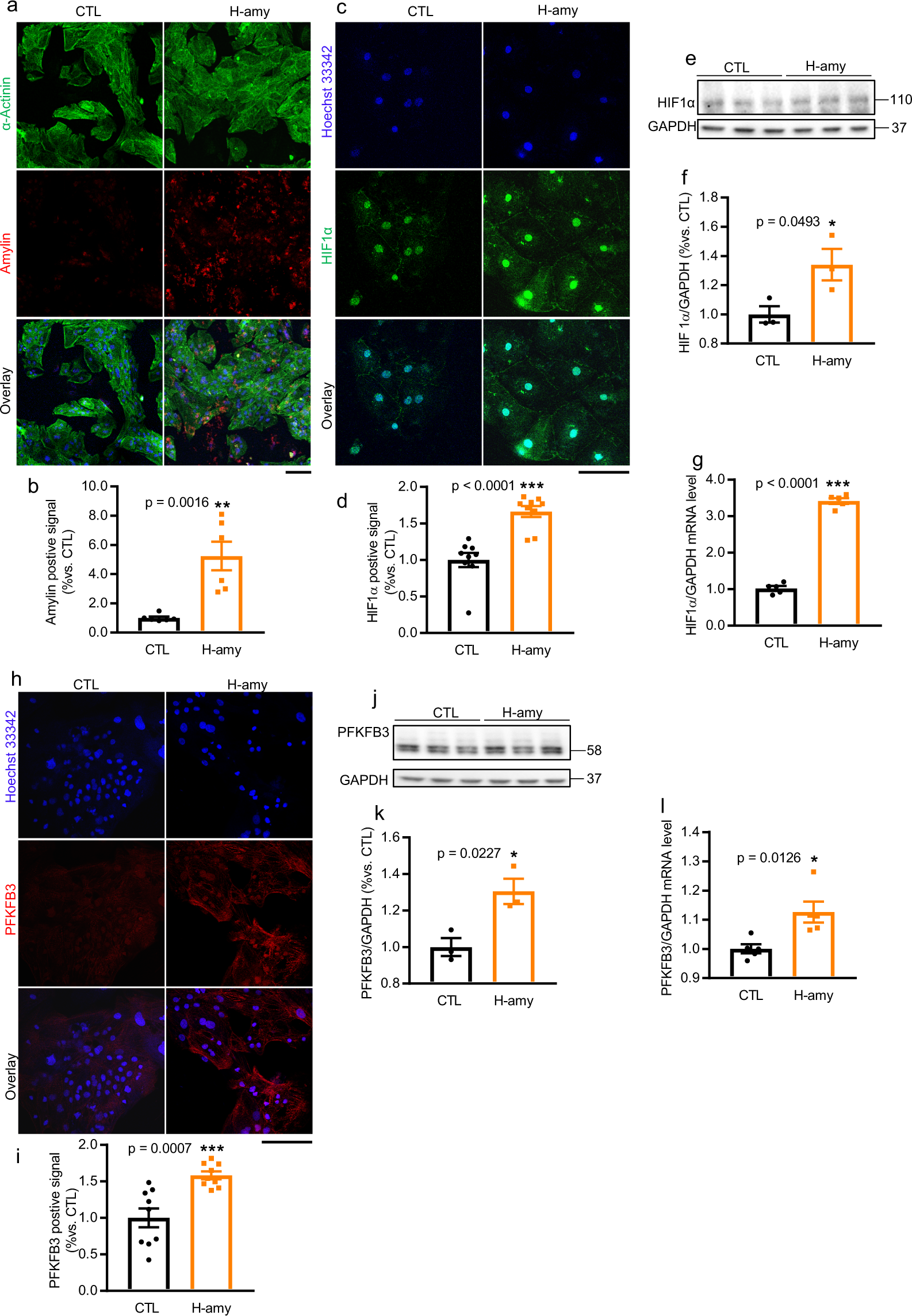
Fig. 5: Cardiac amylin accumulation activated HIF1α and PFKFB3 in hiPSC-CMs.

a Immunostaining of α-actinin (a, green color, mouse anti-α-Actinin antibody), positive signal of human amylin (a, red color, rabbit anti-human amylin antibody) and Hoechst 33342 (blue color) in cells treated with H-amy and b quantification of amylin positive signal was shown in bar graph (n = 6/group). c–l Expression of HIF1α (c–g) and PFKFB3 (h–l) in hiPSC-CMs treated with CTL and H-amy. Positive signal of HIF1α (c, green color, mouse anti-HIF1α antibody), PFKFB3 (h, red color, rabbit anti-PFKFB3 antibody) and Hoechst 33342 (c and h, blue color) levels were quantified as shown in bar graph (d, HIF1α; i, PFKFB3, n = 9/group). Western blot analysis of HIF1α (e, f) and PFKFB3 (j, k) in hiPSC-CMs incubated under the two conditions described in panel (c) (n = 3/group). qRT-PCR of HIF1α (g) and PFKFB3 (l) in myocytes incubated with CTL and H-amy (n = 5/group). Scale bar, 100 µm. Data represent mean ± SEM. *P < 0.05, **P < 0.01, ***P < 0.01 by Student’s t test.