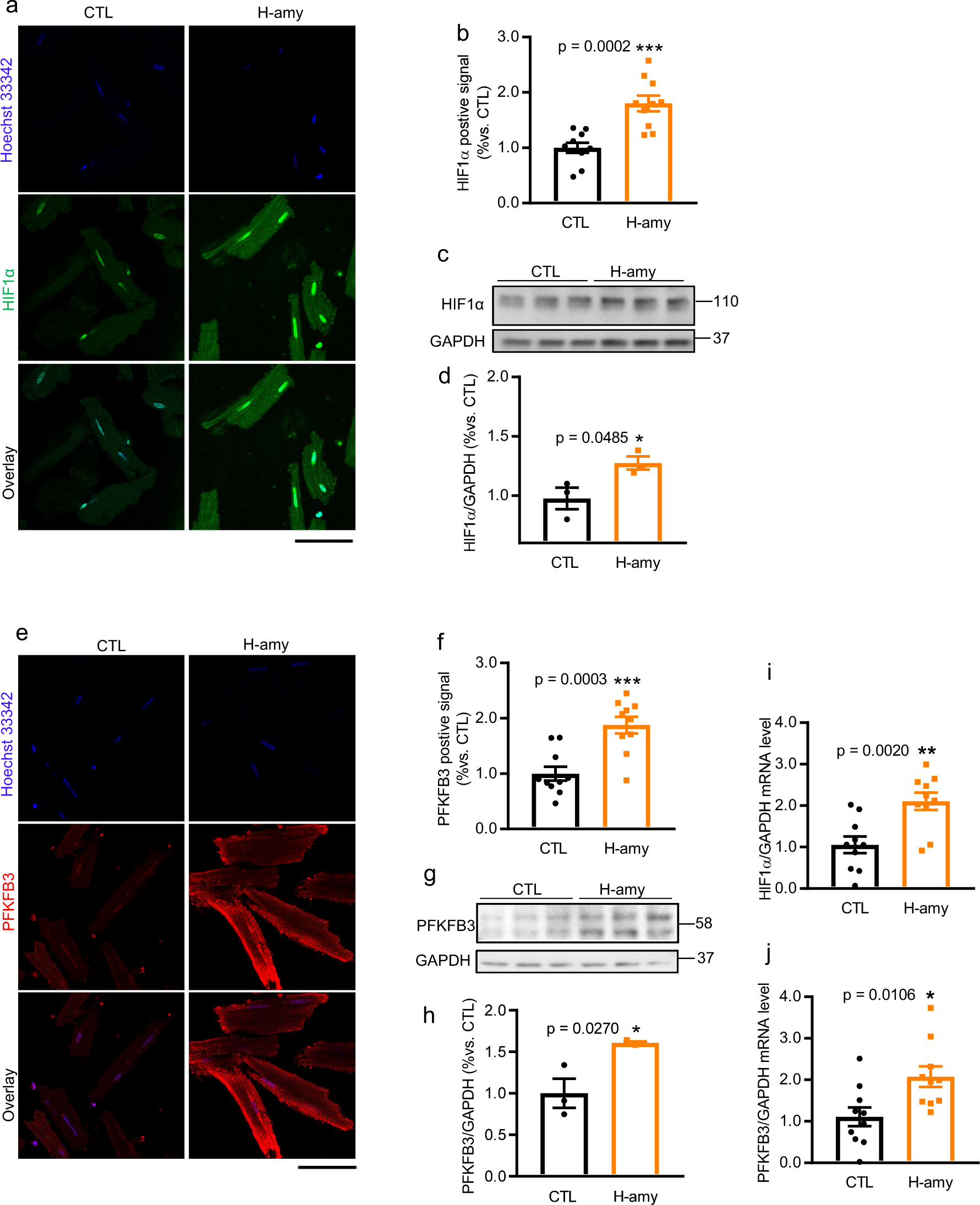
Fig. 7: Cardiac amylin accumulation activated HIF1α and PFKFB3 in isolated RVCMs.

a–j Increased expression of HIF1α (a–d, i) and PFKFB3 (e–h, j) in RVCMs treated with or without H-amy for 2 h. a, b Immunofluorescence staining (a, green color, mouse anti-HIF1α antibody; blue color, Hoechst 33342) in cells treated under the above conditions and b quantification of HIF1α positive signal was shown in bar graph (n = 10/group). c, d Western blot analysis (blot, c and bar graph, d) of HIF1α (mouse anti-HIF1α antibody) in RVCMs treated as in panel (a) (n = 3/group). e, f Immunofluorescence staining (e, red color, rabbit anti-PFKFB3 antibody; blue color, Hoechst 33342) in cells under the above conditions and f quantification of PFKFB3 positive signal was shown in bar graph (n = 10/group). g, h Western blot analysis (blot, g and bar graph, h) of PFKFB3 (rabbit anti-PFKFB3 antibody) in RVCMs treated as in panel (a) (n = 3/group). i, j Increased mRNA levels of HIF1α (i) and PFKFB3 (j) in RVCMs incubated with amylin (n = 10/group). Scale bar, 100 µm. Data represent mean ± SEM. *P < 0.05, **P < 0.01, ***P < 0.001 by Student’s t test.