Fig. 5: Divergence of evolutionary rates and homeolog expression in JN subgenomes (JNa and JNb).
From: Evolutionary and genomic comparisons of hybrid uninucleate and nonhybrid Rhizoctonia fungi

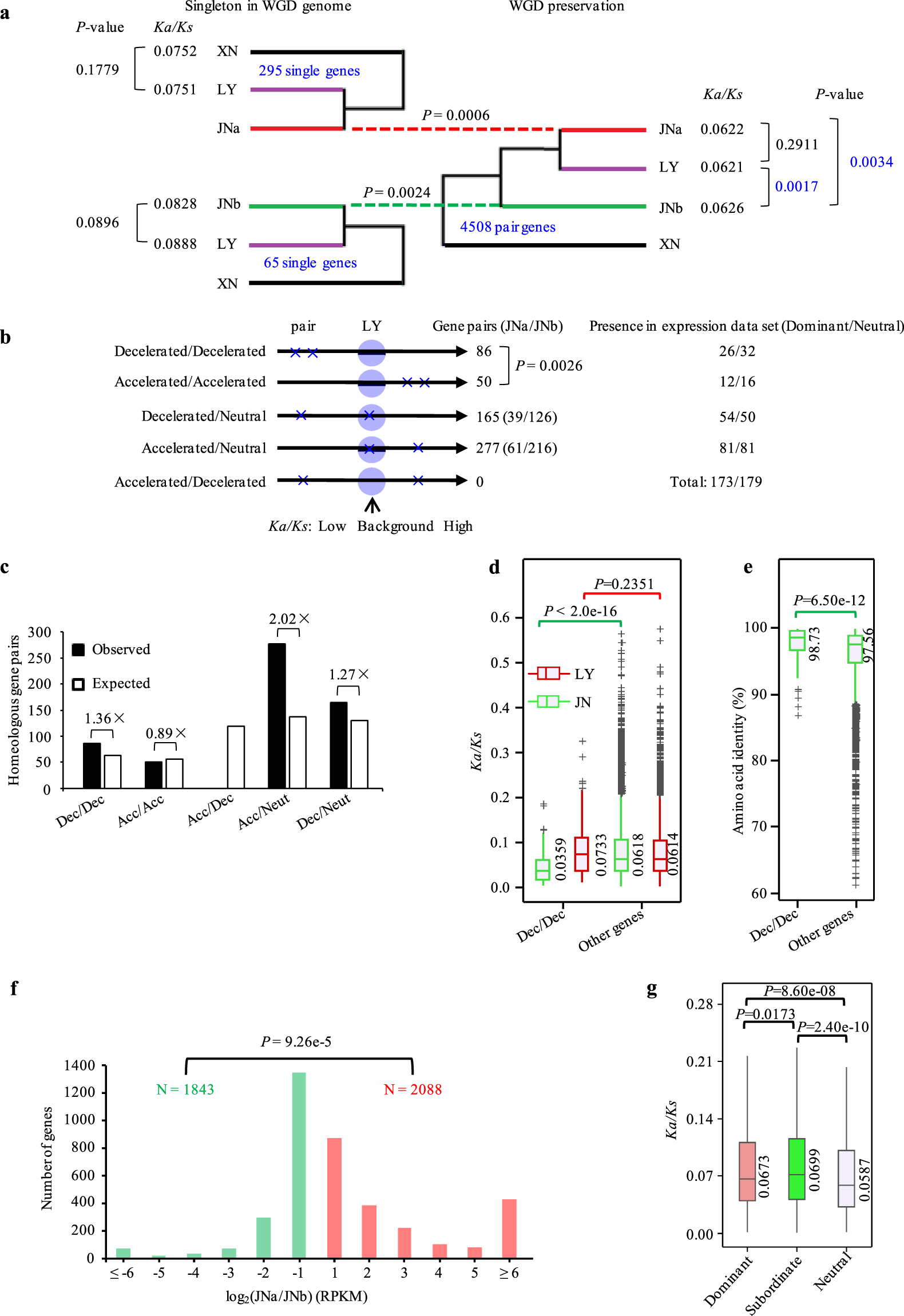
a Diagram illustrating gene evolution after whole-genome duplication (WGD) in JN. The gene loss or preservation was analyzed using the multinucleate XN as the ortholog reference and the binucleate LY as the background. The medians of nonsynonymous to synonymous substitutions (Ka/Ks) were illustrated in the figure. Significance was evaluated using the Student’s t test. b Diverged evolutionary rates of the preservation genes in the hybrid JN. The evolutionary rates were compared to the LY background with Ka/Ks of ±1.5-fold as the threshold for accelerated or decelerated evolution. The numbers of homeologous gene pairs with evolutionary patterns were shown nearby the arrowheads with JNa/JNb in parenthesis for the gene pairs in each subgenome. The right panel was the gene pairs presenting in the expression data set analyzed in f. P values according to the binomial test. c Comparison of homeologous gene pairs calculated from b with those of the expected gene pairs, estimated by the global frequency of each evolutionary pattern. Numbers followed by multiplication signs were the fold variations of gene pairs between observed and expected. Gene pair enrichments with different extents were observed in accelerated/neutral (Acc/Neut), decelerated/neutral (Dec/Neut), and decelerated/decelerated (Dec/Dec) evolutionary patterns. d, e Boxplots of the distribution of Ka/Ks (d) and amino acid identity (e) between Dec/Dec and the rest of gene pairs (other genes). The Ka/Ks values of Dec/Dec homeologs were compared with those of the rest homeologous gene pairs, and the corresponding LY orthologs were used as the references. The cross line in each box represented the median showed nearby. f Expression histograms of homeologous gene pairs in JN subgenomes (JNa and JNb). There were total of 7,874 gene pairs, in which 3,931 pairs showed homeologous expression dominance (dominant, 2,088 in JNa and 1,843 in JNb) and 3,943 pairs showed no significant expression differences (neutral). Dominant, subordinate, and neutral refer as higher, lower, and equal expression level in homeolog gene pairs, respectively. N for numbers of dominant genes in JNa and JNb. P values according to the binomial test. g Boxplot showing the distribution of Ka/Ks values among homeolog expression dominance genes as dominant, subordinate, and neutral in JN. Ka/Ks values were estimated in relation to XN orthologs. There were 2,927 gene pairs that remained in JN for the Ka/Ks calculation with 1,137 dominants (623 in JNa and 514 in JNb) and 1,790 neutrals. The median showed nearby the cross line in each box. Significant difference analyses were conducted using the “Mann–Whitney U test”.