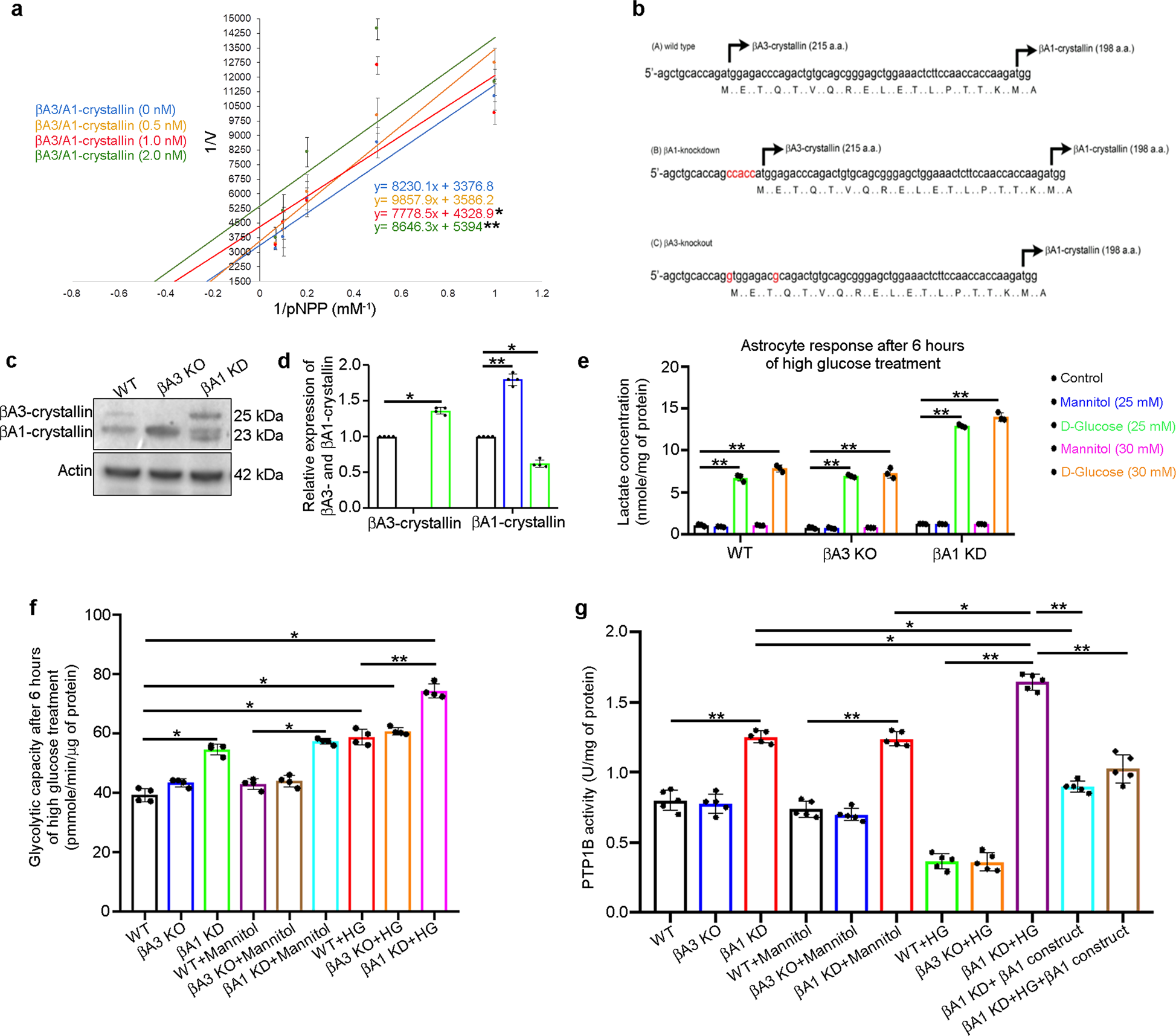
Fig. 2: βA1-crystallin regulates PTP1B activity.

a Lineweaver-Burk plot showing increasing doses (0, 0.5, 1, and 2 nM) of βA3/A1-crystallin decreases both Vmax and KM of PTP1B activity for different concentrations of p-Nitrophenyl Phosphate (pNPP). n = 3. *P < 0.05. **P < 0.05. b The N-terminal sequence of Cryba1; βA1-crystallin KD mice were generated by knocking in 5 base pairs (CCACC, red) before the first start codon to strengthen the Kozak consensus sequence. For generating βA3-crystallin KO, the first start codon was removed by a single nucleotide mutation in the mouse Cryba1 gene (A > G, red). Another silent mutation (C > G; red) was also introduced to prevent the binding and re-cutting of the sequence by gRNA after homology-directed repair. c Representative western blot and d graph showing densitometry analysis for the expression level of βA3/A1-crystallin in astrocyte lysates from WT (black bar), βA3 KO (blue bar), and βA1 KD (green bar) mice, respectively, showing complete loss of βA3-crystallin in the βA3 KO cells and a notable decrease in βA1-crystallin expression in the βA1 KD cells, relative to WT astrocytes. In βA3 KO astrocytes, there is an increase in expression of βA1-crystallin; n = 4. *P < 0.05, **P < 0.01. e Increased levels of lactate in mouse WT, βA3 KO and βA1 KD astrocytes treated with HG (25 or 30 mM for 6 h) relative to untreated cells. Lactate levels in βA1 KD astrocytes were higher in all experimental conditions, compared to WT and βA3 KO cells; n = 3. *P < 0.05, **P < 0.01. f Elevated glycolytic flux is evident from increased glycolytic capacity in WT, βA3 KO and βA1 KD astrocytes treated with high glucose (HG; 30 mM for 6 h), relative to untreated cells (cultured in 5 mM d-glucose containing medium). Glycolytic capacity in βA1 KD astrocytes was drastically higher compared to WT and βA3 KO cells; n = 4. *P < 0.05, **P < 0.01. g Cultured βA1 astrocytes either untreated or exposed to mannitol (30 mM for 6 h) have elevated PTP1B activity compared to WT and βA3 KO cells, which increases further with HG (30 mM for 6 h). The elevation in PTP1B activity was rescued by βA1-crystallin overexpression in untreated or HG-exposed βA1 KD cells; n = 5. *P < 0.05, **P < 0.01.