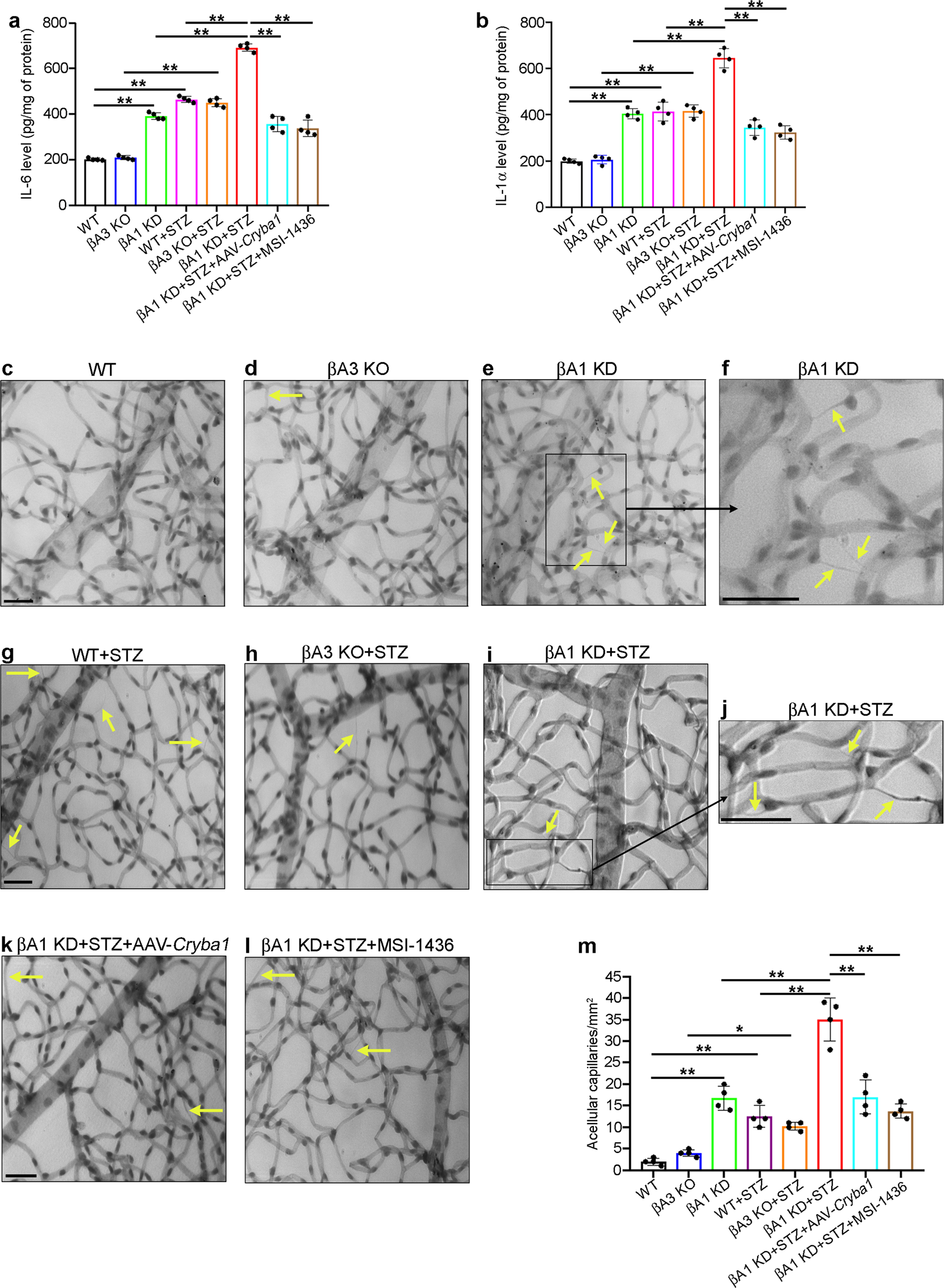
Fig. 7: PTP1B and Cryba1 are probable therapeutic targets for DR.

ELISA analysis from total mouse retinal lysates showed increased a IL-6 and b IL-1α in diabetic (STZ-treated) WT, βA3 KO, and especially in βA1 KD mice relative to non-diabetic littermates. In diabetic βA1 KD mice, intraperitoneal treatment (thrice weekly) with PTP1B inhibitor (MSI-1436), at a dose of 0.125 mg/kg body weight started 3 weeks after diabetes onset and continued for 5 weeks or a single intravitreal injection of AAV2-Cryba1 construct (1.64 × 1012 vg/ml), rescued the IL-6 and IL-1α levels. n = 4. **P < 0.01. c–l Representative images of the retinal capillary network and quantitative graph to show the number of acellular capillaries (m), in diabetic and non-diabetic WT, βA3 KO and βA1 KD mice, showing increase in acellular capillaries (arrows) in non-diabetic (e, inset zoomed in f) or diabetic βA1 KD mice (i, inset zoomed in j), compared to WT mice (c, g, and m). βA3 KO mice (d, h) did not show any noticeable change in retinal vasculature relative to WT mice. MSI-1436 or AAV2-Cryba1 treatment reduced degenerative changes in the retinal vasculature (arrows in k and l, graph m) in βA1 KD animals. n = 4. *P < 0.05, **P < 0.01. Scale bar, 50 μm (c–e, g–i, k–l). Scale bar, 100 μm (insets, f and j).