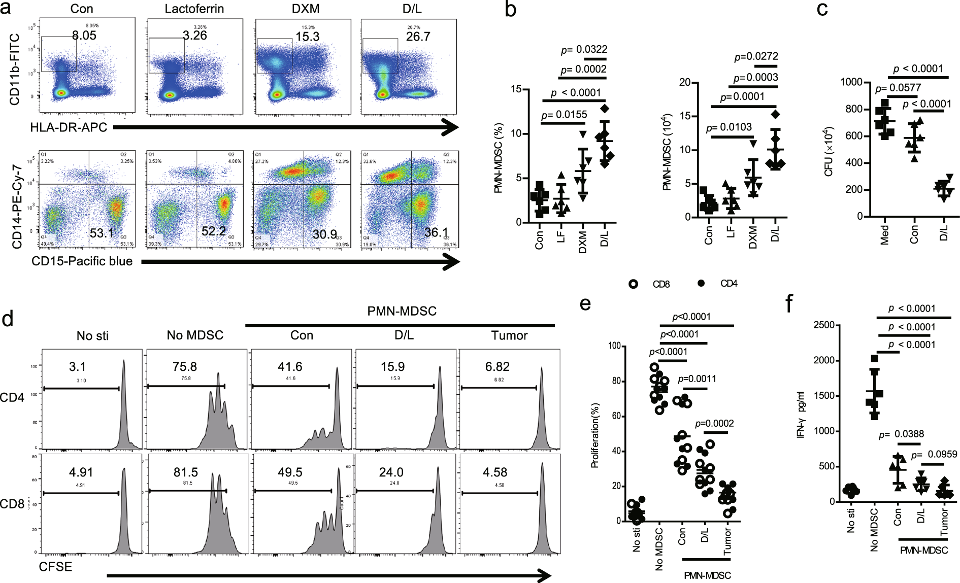
Fig. 2: DXM- and lactoferrin-induced human PMN-MDSC in vitro from human peripheral blood mononuclear cells (PBMCs).

a, b PBMCs from an adult healthy donor were treated with lactoferrin, DXM, combination of DXM and lactoferrin (D/L), or PBS vehicle (Con) in the presence of GM-CSF and IL-6 for 3 d. PMN-MDSCs were analyzed using a flow cytometer. a Typical example of flow cytometric analysis. b Absolute numbers and proportion (n = 6 biologically independent samples). c Antibacterial activity of Con PMN-MDSCs and D/L PMN-MDSCs isolated from PBS- or D/L-treated PBMCs against E. coli (n = 6 biologically independent samples). d–f Suppressive activity of Con PMN-MDSCs and D/L PMN-MDSCs against proliferation of T cells from PBMC stimulated with anti-CD3/anti-CD28 were tested by CFSE. Non-stimulated T cells (No-sti), stimulated T cells without PMN-MDSC (No-MDSC), and tumor PMN-MDSCs from hepatocellular carcinoma patients were used as controls. d Typical example of flow cytometric analysis. e Statistical analysis. f IFN-γ level (in media) analyzed by ELISA (n = 6 biologically independent samples). Error bars displayed the mean and standard deviation.