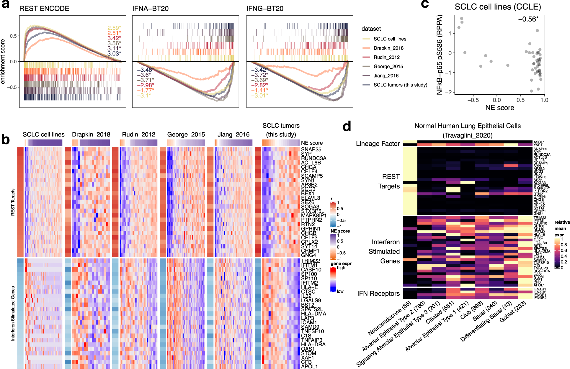
Fig. 2: Repression of ISGs in high NE-score SCLC and PNECs.

a GSEA enrichment plots for selected gene sets. Results from SCLC cell lines, PDXs (Drapkin_2018), and patient tumor data sets were superimposed. Normalized enrichment score (NES) was provided. *, multiple comparison-adjusted p-value < 0.05. b Heatmaps for top 25 leading-edge genes selected from gene sets in a. Gene expression matrix of each data set was annotated with color-coded Pearson correlation coefficient (from correlating NE score with gene expression) as a left-side column, and a top bar indicating NE scores. For each data set, gene expression was z-score standardized across samples. c Scatter plot showing negative correlation between NE score and Ser536 phosphorylation on NFkB-p65 in SCLC cell lines. Pearson correlation coefficient was provided. *p-value < 0.05. d Heatmap showing relative expression of selected lineage factors (ASCL1 and YAP1), REST targets, and ISGs (same genes as used in b, determined from a) as well as interferon receptor genes in healthy human lung epithelial cells based on scRNA-seq experiments. Gene expression from all cells in each cell-type cluster was averaged and then min–max scaled across cell types to a scale between 0 and 1.