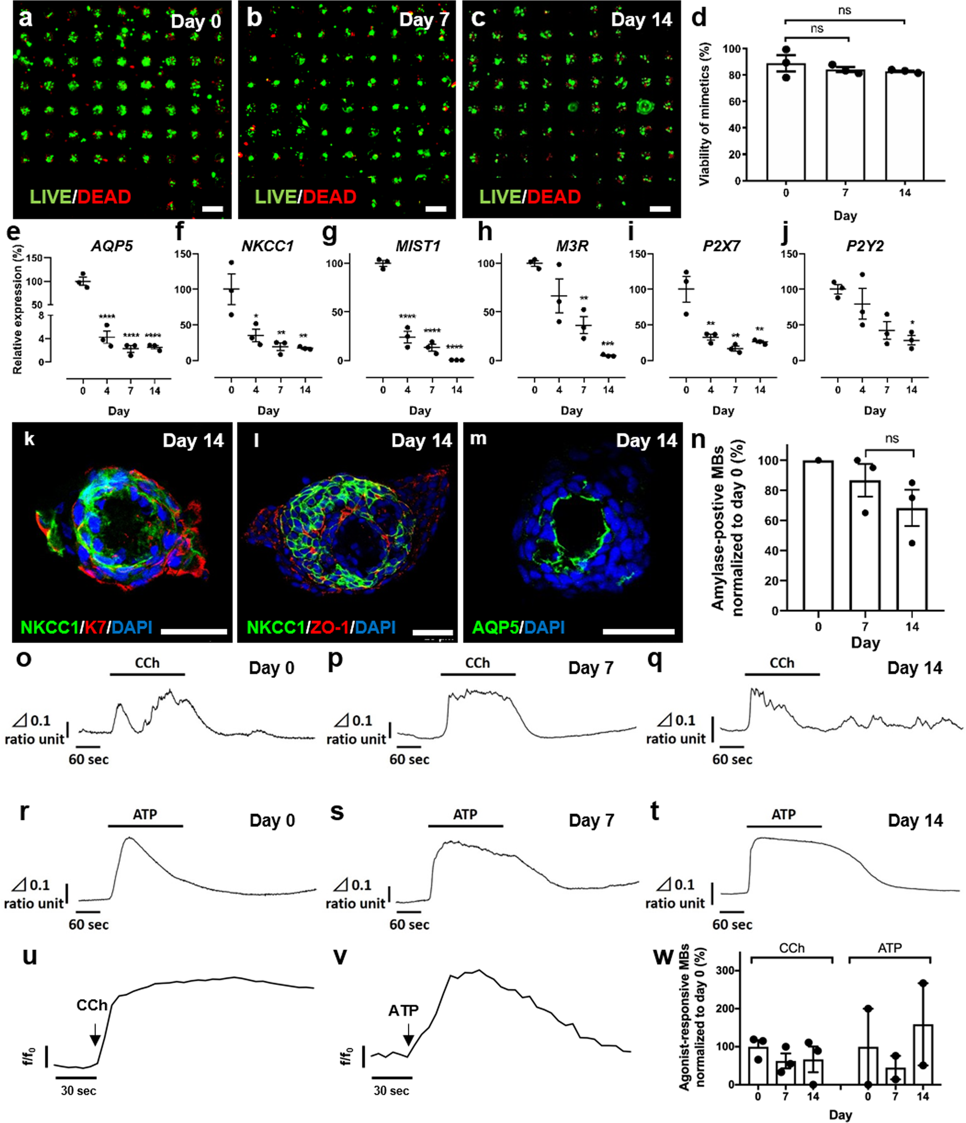
Fig. 5: Human SGm in MB-hydrogels maintain viability and retain markers of functional phenotype.

a–d LIVE/DEAD assay of human chips at days 0 (a), 7 (b), and 14 (c), and quantification (d). Scale bar = 500 μm. Statistical analysis was performed using one-way ANOVA with Dunnett’s post hoc test. e–g Gene expression of acinar markers MIST1 (e), NKCC1 (f), and AQP5 (g) measured using qPCR. h–j Gene expression of muscarinic receptor M3R (h), and purinergic receptors P2X7 (i), and P2Y2 (j). k–m immunofluorescent staining of SGm at day 14 with acinar markers; NKCC1 (k, l, green), AQP5 (m, green), ductal marker K7 (k, red), and tight junction ZO1 (l, red). Scale bar = 40 μm. n Amylase expression per MB at day 0, day 7, and day 14, normalized to day 0 levels. N = 3 and n = 45–97 per N. Raw fluorescence data for the normalized data can be found in Fig. S7. o–t Calcium signaling analysis of AIDUCs at day 0 and SGm at day 7 and 14 from MB-hydrogels. CCh and ATP stimulation leads to an elevation of [Ca2+]i in AIDUCs (CCh, o; ATP, r) and of [Ca2+]i in SGm in MB-hydrogels at day 7 (CCh, p; ATP, s) and, day 14 (CCh, q; ATP, t). Vertical bar shows Δ340/380 ratio unit, and horizontal bar indicates time unit. u–w Whole chip calcium assay via fluorescently labeled calcium-binding indicator Calbryte 520 AM. u and v Representative trace of SGm response to CCh (u) and ATP (v) stimulation at day 7. w Quantification of percent responsive microbubbles per chip. Data are represented as fluorescent intensity (f) divided by fluorescence at time 0 (fo). Percent of SGm in MBs responsive to CCh and ATP (w). Response is characterized by a significant difference between baseline timepoints and agonist timepoints via unpaired t-tests corrected for multiple comparisons using Holm–Sidak with α = 0.05. Data are mean ± standard error of measurement, N ≥ 3, **p < 0.01, *p < 0.05 except w, where N = 2–3 and n = 45–97 per N. ns not significant.