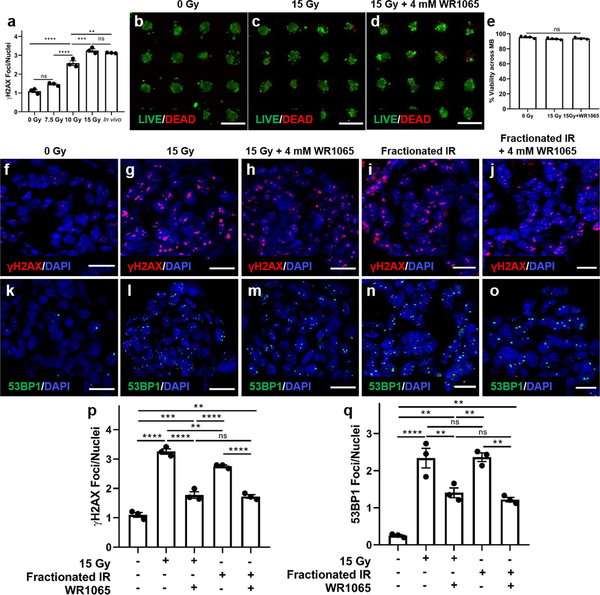
Fig. 6: Treatment of Mouse SGm in MB-hydrogels with WR-1065 demonstrates radioprotection from DNA damage after irradiation.

a DNA damage response after irradiation of SGm in MB-hydrogels compared to in vivo response. b–d Cell viability of encapsulated SGm after irradiation with 0 and 15 Gy, and validation of radioprotective effect of WR1065. Scale bar = 500 μm. e Quantification of the percentage of MB containing viable cells at day 2 post-irradiation. f–o Effect of irradiation (1 × 15 Gy and equivalent fractionated doses) and WR1065 on DNA damage, as indicated by IHC staining of γH2AX (f–j) and 53BP1 (k–o). Scale bar = 15 μm. p and q Quantification of γH2AX and 53BP1 foci per cell. Statistical analysis was performed using Ordinary one-way ANOVA with Tukey’s multiple comparisons test with α = 0.05. N = 3, *p < 0.05; **p < 0.01; ***p < 0.001; ****p < 0.0001, ns not significant.