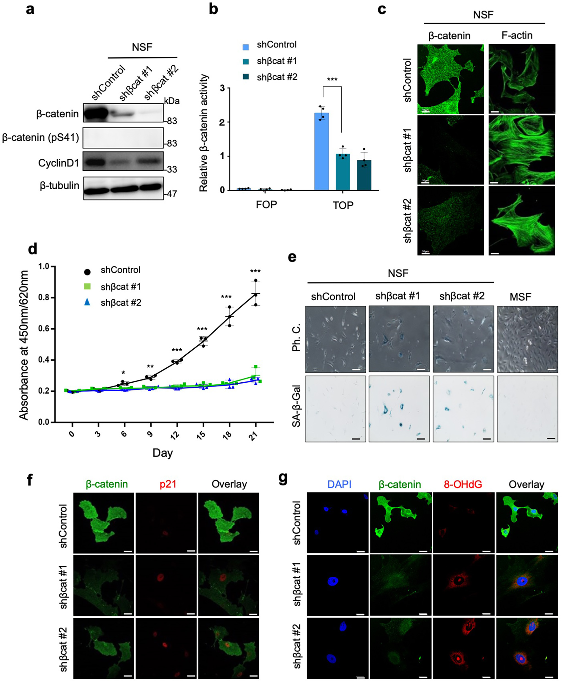
Fig. 2: β-catenin knockdown induces senescence-like phenotypic changes in NSFs.

a Immunoblots showing changes in expression of components of the β-catenin pathway after β-catenin knockdown in NSFs. β-tubulin was used as a loading control. b TOPFLASH assay showing relative β-catenin activity of NMR skin fibroblasts (NSFs) after β-catenin knockdown. c Morphological changes in NSFs caused by β-catenin knockdown. Scale bars, 10 μm. d Proliferation rates of NSFs and their β-catenin knockdown counterparts were determined in a growth assay. Data presented in b and d are expressed as the mean ± standard deviation (n = 4); ***P < 0.001, two-sided Student’s t test. e Representative images showing SA-β-gal activity in control NSFs, β-catenin knockdown NSFs, and MSFs (Left). Quantitative analysis of SA-β-Gal activity in control NSFs and β-catenin knockdown NSFs (Right). Data are expressed as the mean ± standard deviation (n = 4 biologically independent experiments) (lower graph); ***P < 0.001, two-sided Student’s t test. f Immunofluorescence staining of β-catenin (green) and p21 (red) in control NSFs and β-catenin knockdown NSFs. g Immunofluorescence staining of β-catenin (green) and 8-OHdG (red) in control and β-catenin knockdown NSFs. Scale bar, 20 μm.