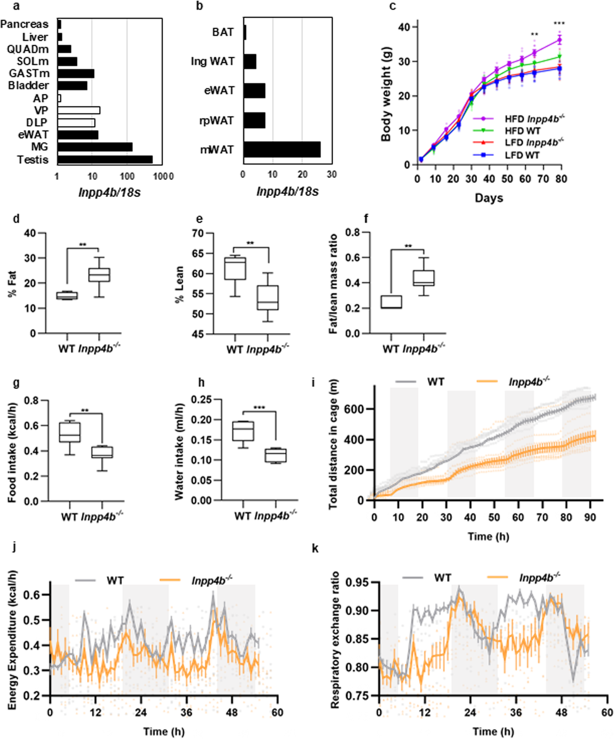
Fig. 1: Inpp4b−/− males accumulate more fat due to decreased activity, energy expenditure, and respiratory exchange ratio.
From: INPP4B protects from metabolic syndrome and associated disorders

a Expression of Inpp4b in mouse tissues. b Expression of Inpp4b in epididymal, retroperitoneal, mesenteric, inguinal, and brown adipose tissue of FVB males. c Body weights of LFD WT (N = 14), LFD Inpp4b−/− (N = 12), HFD WT (N = 9), and HFD Inpp4b−/− (N = 10) mice were recorded every week beginning on post-partum day 2. LFD WT, LFD Inpp4b−/−, HFD WT, and HFD Inpp4b−/− groups are represented by the blue line with squares, red line with up-pointing triangles, green line with down-pointing triangles, and purple line with circles, respectively (**p = 0.0048, ***p = 0.001). d–f Percent fat (**p = 0.0012) (d), and percent lean (**p = 0.0014) (e) were determined by NMR and the ratios of fat-to-lean mass (**p = 0.00015) (f) were calculated for WT (N = 6) or Inpp4b−/− (N = 10) mice. g, h Hourly food (**p = 0.0027) and water intake (***p = 0.00023) were recorded for the WT (N = 6) or Inpp4b−/− (N = 8) mice. i Mouse ambulatory activity was detected with XYZ beam array over 92 h in WT (N = 6) or Inpp4b−/− (N = 10) mice. Total distances were acquired by MetaScreen and processed using ExpeData. j, k Animals were acclimated in cages for the first 42 h. Time course of energy expenditure (j) and respiratory exchange ratio (k) over subsequent 55 h in WT (N = 6) or Inpp4b−/− (N = 8) male mice using CLAMS analysis.