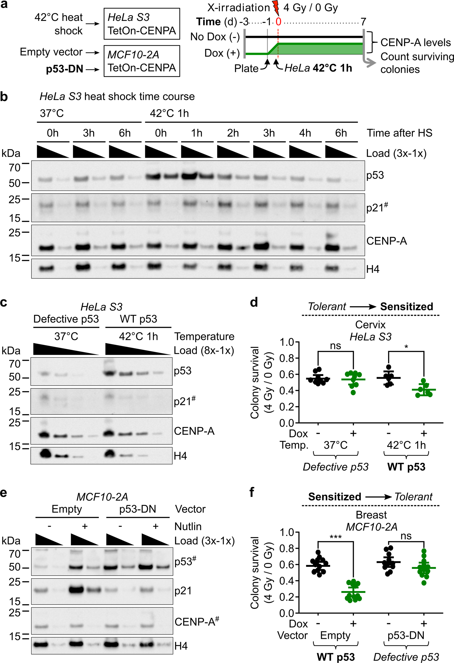
Fig. 3: Sensitivity to X-irradiation upon CENP-A overexpression is dependent on functional p53.
From: CENP-A overexpression promotes distinct fates in human cells, depending on p53 status

a Scheme of colony formation assays (CFAs) and change of p53 status with relative CENP-A protein levels over time for TetOn-CENPA-FLAG-HA cell lines. WT p53 is transiently activated in HeLa cells by a short heat shock, while p53 is stably inactivated in MCF10-2A cells by expression of a p53 dominant-negative peptide (p53-DN). b Temporary change of p53 status in HeLa cells by 1 h heat shock (HS). Western blot of HeLa cell TCEs at indicated time points following 1 h at 42 or 37 °C control. Temporary increase of p53 and subsequently p21. 1x load = ~33,000 cells. Primary antibodies are indicated on the right. # = high sensitivity ECL exposure. H4 used as loading control. c Increase of p53 levels in HeLa cells by heat shock. Western blot of TCEs after 1 h at 42 or 37 °C control. Loaded at 8x, 4x, 2x, 1x concentrations, where 1x load = ~12,500 cells. Primary antibodies are indicated on the right. # = high sensitivity ECL exposure. H4 used as loading control. Representative western blot from three independent experiments is shown. d HeLa S3 CFAs pertaining to scheme in (a). Each dot represents a single biological replicate. Plots show mean and 95% confidence interval. Statistical significance tested by two-tailed Welch’s t test with Bonferroni cutoff at a p value of 0.0125 (α = 0.05). * = p value < 0.01. e Change of p53 status in MCF10-2A TetOn-CENPA-FLAG-HA cells. Western blot of TCEs after 24 h of 10 µM Nutlin-3 treatment or DMSO control, as indicated. Dominant negative p53 peptide stabilizes p53 and suppresses its activation of p21. 1x load corresponds to total protein extract from ~30,000 cells. Primary antibodies are indicated on the right. # = high sensitivity ECL exposure. H4 used as loading control. Representative western blot from three independent experiments is shown. f MCF10-2A CFAs pertaining to scheme in (a). Each dot represents a single biological replicate. Plots show mean and 95% confidence interval. Statistical significance tested by two-tailed Welch’s t test with Bonferroni cutoff at a p value of 0.0125 (α = 0.05). *** = p value < 0.0001. See also Supplementary Fig. 1C, D for CFAs following range of Dox and X-irradiation doses and Supplementary Fig. 1E for representative CFA images.