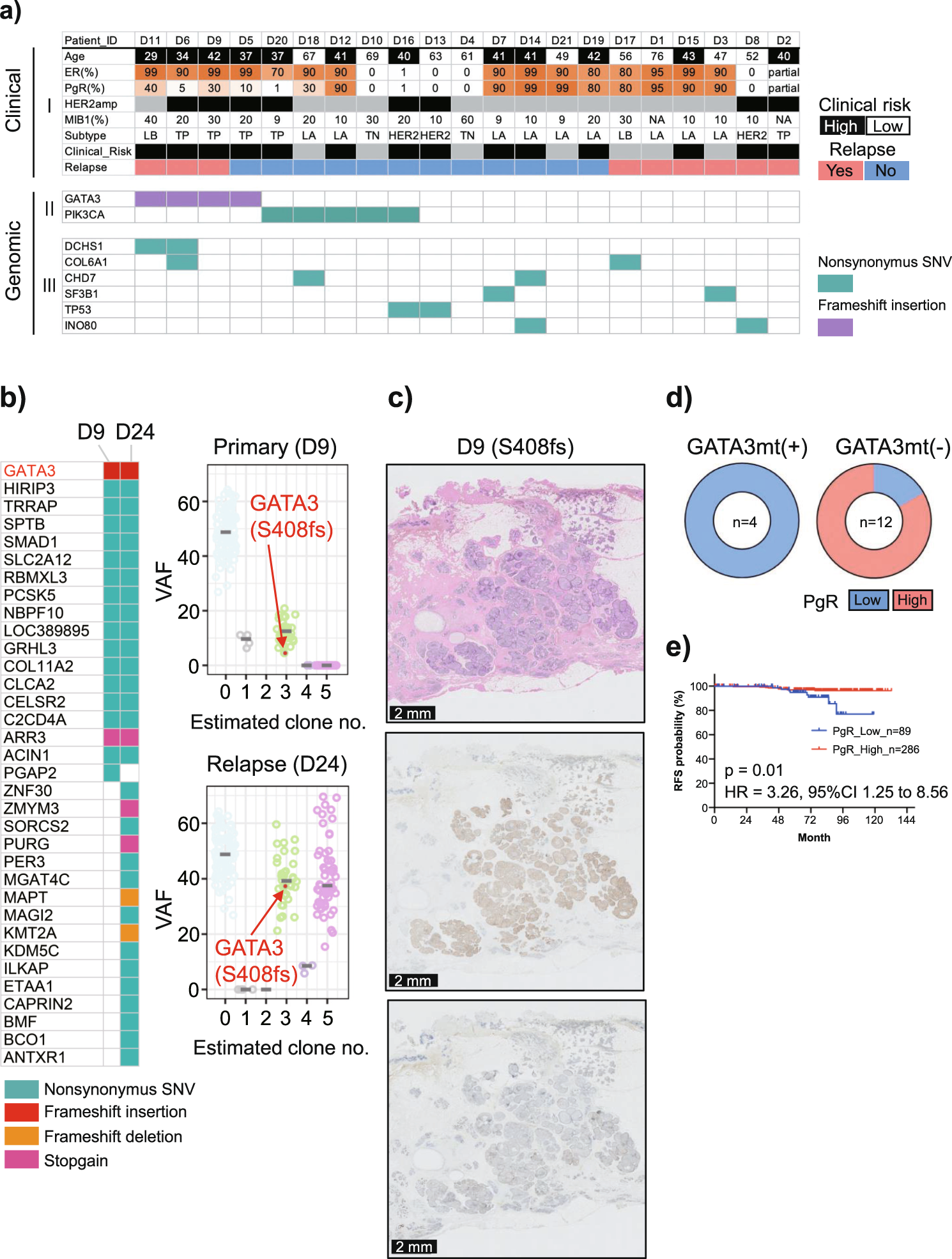
Fig. 1: Selection of clinicopathological and genomic risk factors for relapse.
From: Genomic profiling reveals heterogeneous populations of ductal carcinoma in situ of the breast

a Results of whole-exome sequencing for 21 patients with primary pure ductal carcinoma in situ (DCIS). I: The clinical information included age; the percentages of estrogen receptor (ER)−, progesterone receptor (PgR)−, and MIB1-positive cells determined by immunohistochemistry (IHC); human epidermal growth factor receptor 2 (HER2) expression status; and relapse status. Patients were subdivided into molecular phenotypes using IHC surrogates (luminal A [ER−/PR+/HER2−], luminal B [ER+/PR+/HER2+ or ER+/PR+/HER2−/MIB1 index high], HER2 [ER−/PR−/HER2+], and TN [ER−/PR−/HER2−]). Clinical risk estimated by age and HER2 expression status based on the results in Table 1 is shown. II: GATA3 and PIK3CA mutations are shown (red and blue, respectively). Only the results for nonsynonymous mutations are shown. In total, 4 of 21 (19%) patients carried nonsynonymous GATA3 mutations. Nonsynonymous PIK3CA mutations were detected in 5 of 21 (24%) patients. III: The genes that overlapped among patients are shown. Only the results for nonsynonymous mutations are shown. b Comparison of GATA3 mutations between primary and relapse tumors. Left: Comparison of mutations determined via whole-exome sequencing of the primary (D9) and matched relapse lesions (D24) are shown. The same GATA3 mutation (S408fs) was detected in both lesions. Right: Results of subclone analysis obtained using PyClone software are shown. The findings suggest that the subclone carrying the GATA3 mutation also existed in the relapse lesion. VAF variant allele frequency. c Shows HE (upper panel), ER (middle panel), and PgR (lower panel) staining for patient D11 with a GATA3 frameshift mutation (S408fs). Although ER expression was positive, PgR expression was decreased. Scale bars: 2 mm. HE hematoxylin and eosin, VAF variant allele frequency. d Pie charts depicting PgR expression assessed via IHC in 16 ER-positive patients with and without GATA3 mutations. IHC revealed that in patients with ER-positive DCIS, GATA3 mutation was significantly associated with reduced PgR expression (P = 0.0192 by Fisher’s exact test). e Kaplan–Meier curve for 375 patients with ER-positive DCIS according to PgR expression. High PgR expression was indicated by positive immunostaining in ≥70% of cells, and low expression was indicated by positive staining in ≤60% of cells. The prognosis of ER-positive patients with low PgR expression was significantly worse than that of patients with high PgR expression (P = 0.01 by log-rank test, hazard ratio = 3.26, 95% confidence interval = 1.25–8.56).