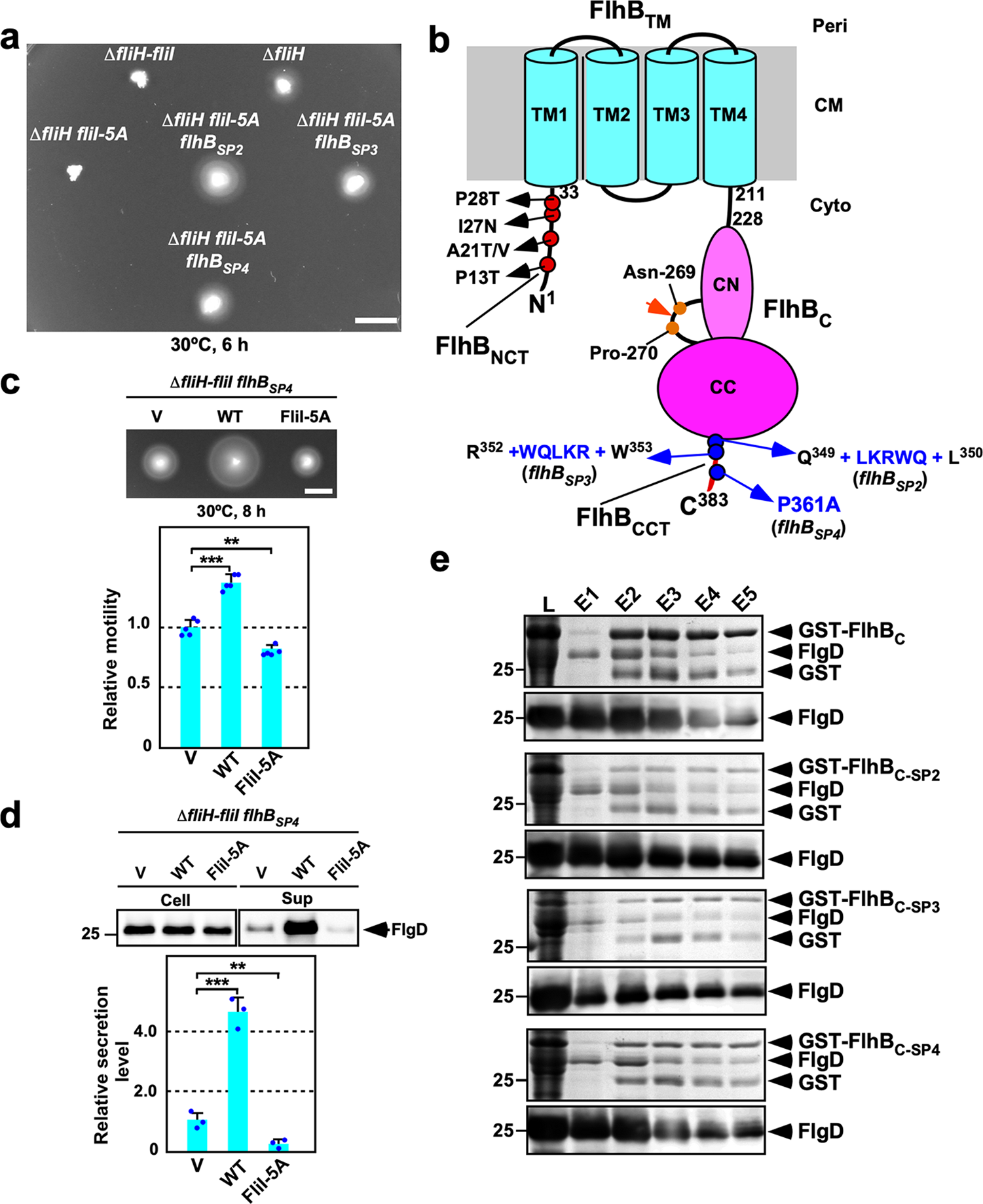
Fig. 8: Isolation of pseudorevertants from the ∆fliH fliI-5A mutant.

a Motility of MMHI001 (∆fliH-fliI) cells transformed with pTrc99A (indicated as ∆fliH-fliI), pMM1702 (indicated as ∆fliH), or pMM1702-5A (indicated as ∆fliH fliI-5A) and MMHI001-5A-SP2 transformed with pMM1702-5A (indicated as ∆fliH fliI-5A flhBSP2), MMHI001-5A-SP3 transformed with pMM1702-5A (indicated as ∆fliH fliI-5A flhBSP3), and MMHI001-5A-SP4 transformed with pMM1702-5A (indicated as ∆fliH fliI-5A flhBSP4) in soft agar. The plate was incubated at 30 °C for 6 h. Scale bar, 0.5 cm. b Location of gain-of-function mutations in FlhBC. FlhBC undergoes autocatalytic cleavage between Asn-269 and Pro-270 residues to generate two distinct FlhBCN (CN) and FlhBCC (CC) polypeptides. FlhBC has a highly flexible C-terminal cytoplasmic tail (FlhBCCT). All gain-of-function mutations identified in this study are located in FlhBCCT. The flhB(P13T), flhB(A21V), flhB(A21T), flhB(I27N), and flhB(P28T) mutations in the N-terminal cytoplasmic tail of FlhB (FlhBNCT) have been identified as gain-of-function mutations that overcome the FliH and FliI defects to a considerable degree. c Motility of the ∆fliH–fliI flhBsp4 mutant carrying with pTrc99A (V), pMM1702 (WT), or pMM1702-5A (FliI-5A) in soft agar. The plate was incubated at 30 °C for 8 h. The diameter of the motility ring of five colonies of each strain was measured. The average diameter of the motility ring of the vector control was set to 1.0, and then relative diameter of the motility ring of each transformant was calculated. Dots indicate individual data points. Vertical bars indicate standard deviations. Scale bar, 0.5 cm. d Immunoblotting, using polyclonal anti-FlgD antibody, of whole-cell proteins and culture supernatant fractions prepared from the same transformants. The regions of interest were cropped from original immunoblots shown in Supplementary Fig. 13. Relative secretion levels of FlgD were measured. These data are average of three independent experiments. Dots indicate individual data points. Vertical bars indicate standard deviations. Comparisons between datasets were performed using a two-tailed Student’s t test. A P value of <0.05 was considered to be statistically significant difference. **P < 0.01; ***P < 0.001; ND, no statistical difference. e Effect of flhB mutations on the interaction of FlhBC with FlgD. Whole-cell lysates (L) prepared from Salmonella SJW1368 (∆cheW-flhD) cells expressing GST-FlhBC, GST-FlhBC-SP2, GST-FlhBC-SP3, or GST-FlhBC-SP4 were mixed with those from E. coli BL21 (DE3) cells producing FlgD, followed by GST affinity chromatography. Elution fractions were analyzed by CBB staining (upper panel) and immunoblotting with anti-FlgD antibody (lower panel). The regions of interest were cropped from original CBB-stained gels and immunoblots shown in Supplementary Fig. 14. Three independent assays were performed.