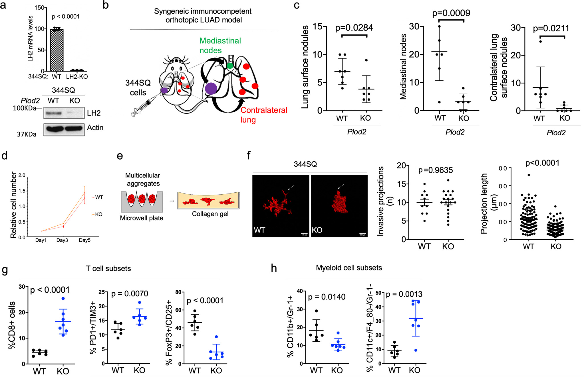
Fig. 1: LH2 is critical for tumor invasion and metastasis.
From: A collagen glucosyltransferase drives lung adenocarcinoma progression in mice

a LH2 mRNA levels were measured by quantitative real-time polymerase chain reaction (qPCR) (bar graph, n = 3). LH2 protein levels were determined by western blot analysis (gels). Parental (WT) and CRISPR (clustered regularly interspaced short palindromic repeats)/Cas-9 (CRISPR associated protein 9)-mediated Plod2 knockout (KO) 344SQ cells. Actin used as loading control. b Cartoon of metastatic spread in immunocompetent mice bearing 344SQ orthotopic lung tumors. Mice were injected intra-thoracically with parental (WT) or Plod2 knockout (KO) 344SQ cells to generate a single orthotopic lung tumor. After 2 weeks, mice were necropsied and visible tumors on the pleural surface of the contralateral lung were counted. c Numbers of visible primary lung tumors (left dot plot, n = 7) and metastases to mediastinal nodes (middle plot, n = 7) or contralateral lung (right plot, n = 7) per mouse (dot). 344SQ cells described in (a). d Relative cell densities in monolayer culture determined at each time point by WST-1 assays (n = 6, 7 or 8). e Cartoon of multicellular aggregates generated in microwell plates, transferred to collagen gels, and examined for formation of invasive projections. f Fluorescence micrographs of multicellular aggregates containing RFP-tagged 344SQ cells (images). Invasive projections (arrows). Left plot, number of invasion projections per aggregate (dot, n = 11 or 19). Right plot, length of each invasive projection (dot, n = 110 or 191). KO aggregates demonstrated reduced invasive projection length. g and h The percentages of T cells (g) and myeloid cells (h) in subcutaneous 344SQ tumors were measured by flow cytometric analysis. CD8 + T cells (CD8 + , n = 6 or 7), exhausted CD8 + T cells (PD-1 + TIM3 + , n = 6), regulatory T cells (FoxP3 + CD25 + , n = 6), myeloid-derived suppressor cells (CD11b + Gr-1 + , n = 6 or 7), dendritic cells (CD11c + F4_80- Gr-1-, n = 6 or 7). Results are mean values (±S.D.) from replicate samples. Error bars indicate ±S.D. p values, 2-tailed Student’s t test.