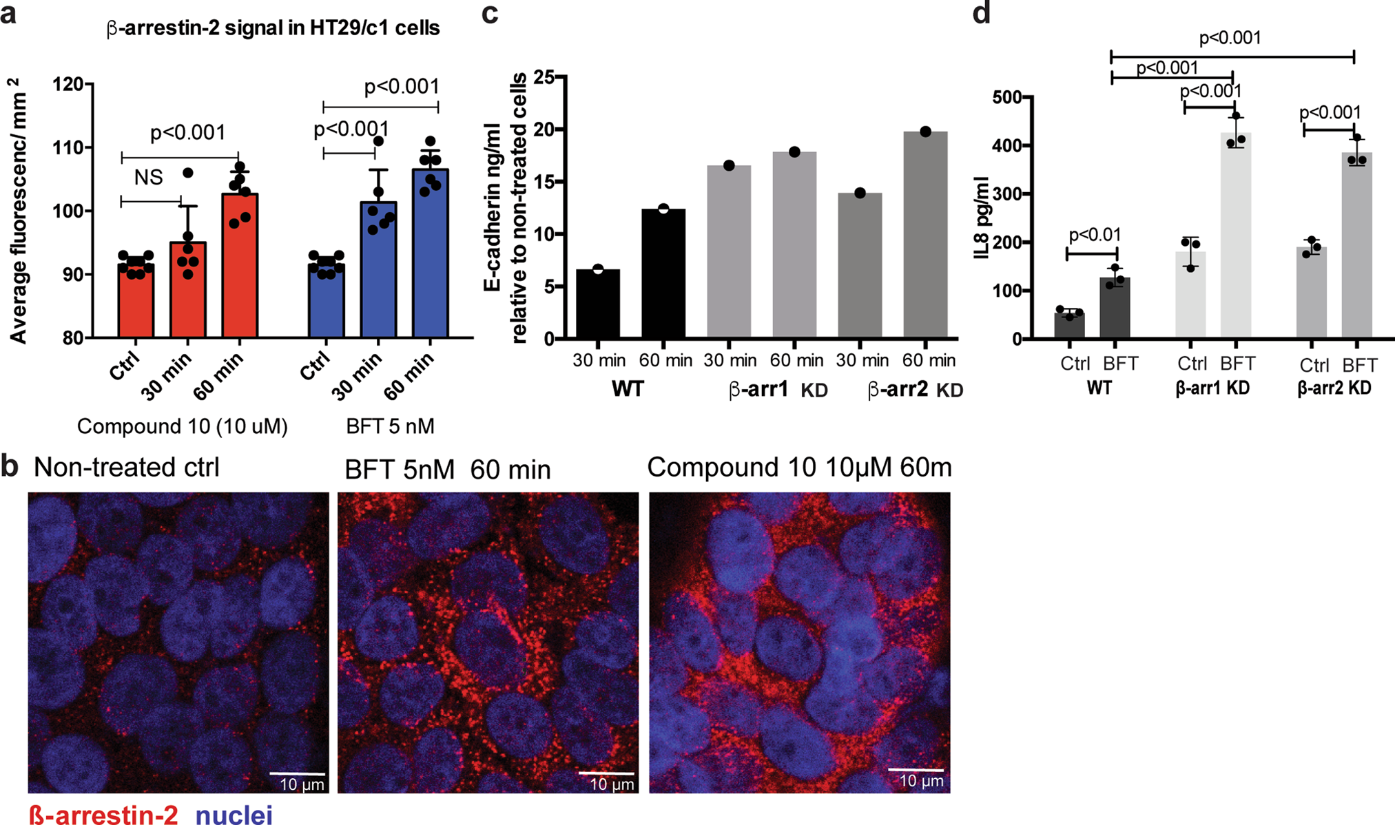
Fig. 3: β-arrestin signaling following BFT treatment.

a The β-arr2 signal in HT29/c1 cells was increased after 30 and 60 min of treatment with BFT to levels similar to that of cells treated with the GPR35 agonist compound 10 (P < 0.001, N = 6). Representative images of β-arr2 staining are shown in (b) at ×400 magnification. c E-cadherin cleavage with the release of the E-cadherin extracellular domain was enhanced in β-arr1 and −2 KD cells after both 30 and 60 min of BFT treatment compared to control BFT-treated HT29/c1 cells (N = 1). d Baseline IL-8 secretion was increased in β-arr1 and −2 KD cells compared to control cells (P < 0.001, N = 2 each). While IL-8 secretion after BFT treatment was increased in the β-arr1 and β-arr2 KD (P < 0.001), the overall fold change in IL-8 secretion (BFT vs nontreated ctrl) was similar in β-arr1 amd β-arr2 KD cells compared to control cells.