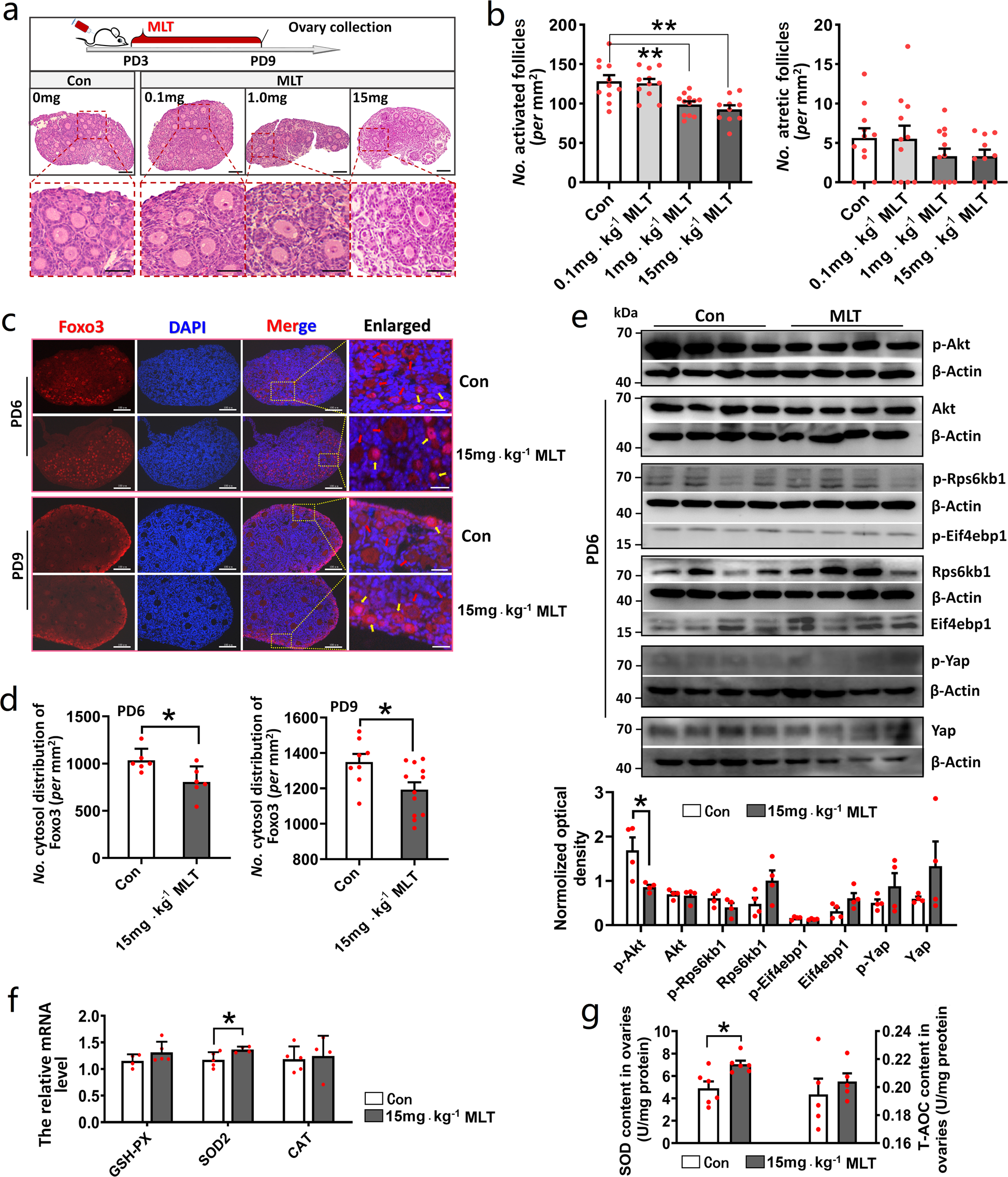
Fig. 3: In vivo MLT intake inhibited follicle activation through PI3K-AKT-FOXO3 pathway.
From: Melatonin delays ovarian aging in mice by slowing down the exhaustion of ovarian reserve

a, b The effect of MLT injection on follicle activation and atresia. n = 3 biologically independent mice. a Experimental design and representative photographs of H&E staining in each group. The scale bars are 100 µm in the original images and 50 µm in the enlarged images. b The statistical charts of activated and atretic follicles (values are mean ± SEM). The number of sections used for statistics: Con n = 11; 0.1 mg kg−1 MLT n = 11; 1 mg kg−1 MLT n = 12; 15 mg kg−1 MLT n = 10. Statistical significance was determined using one-way ANOVA followed by Tukey’s post hoc test. c, d The effect of MLT injection on FOXO3 translocation in the oocytes at PD6 and PD9. n = 2 biologically independent mice. c Representative photographs of immunofluorescent staining. The red arrow indicates cytosolic localization, the yellow arrow indicates nuclear localization. The scale bars are 100 µm in the original images and 20 µm in the enlarged images. d The statistical charts of FOXO3 distribution (values are mean ± SEM). The number of sections used for statistics: PD6 n = 6; PD9 n = 8 (Con), 12 (15 mg kg−1 MLT). Statistical significance was determined using two-tailed unpaired Student’s t-test. e The effect of MLT injection on mTOR, PI3K-AKT, and Hippo pathways in ovaries. The relative optical density was normalized by the amount of the loading control β-Actin on the same membrane (values are mean ± SEM). The original western blottings can be viewed in Supplementary Fig. 5. n = 4 biologically independent mice. Statistical significance was determined using two-tailed unpaired Student’s t-test. f The effect of MLT injection on the expression of antioxidant genes in the ovaries (values are mean ± SEM). GSH-PX: n = 4 (Con), 5 (15 mg kg−1 MLT); SOD2: n = 5 (Con), 4 (15 mg kg−1 MLT); CAT: n = 5 (Con), 4 (15 mg kg−1 MLT). Normalization was performed using the housekeeping gene Actb. Statistical significance was determined using two-tailed unpaired Student’s t-test. g The effect of MLT injection on the levels of SOD and T-AOC in the ovaries (values are mean ± SEM). n = 6 (SOD), 5 (T-AOC) biologically independent samples, respectively. Statistical significance was determined using two-tailed unpaired Student’s t-test. Significant differences are denoted by *P < 0.05 and **P < 0.01.