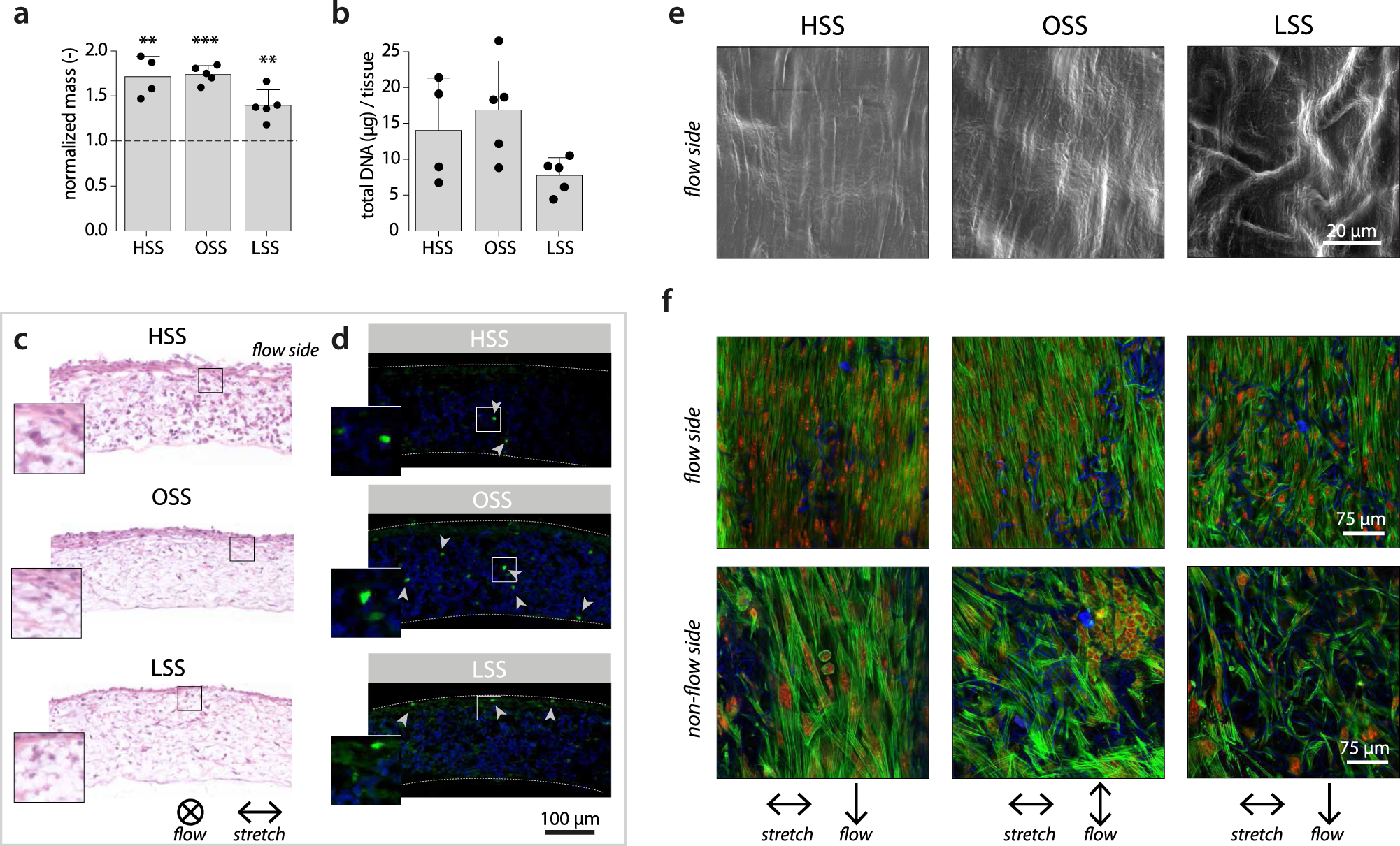
Fig. 4: Cell and tissue growth at day 14 under different types of shear stress.

a Overall construct mass/surface at day 14 normalized to scaffold mass/surface prior to seeding (dashed line indicates no change, **p < 0.01, ***p < 0.0001 tested with a one sample t-test). b Total DNA content per tissue construct. c Hematoxylin and eosin-stained cross-sections. d Localization of Ki67-positive cells (Ki67 in green, scaffold material in blue, dashed lines indicate construct borders). e Scanning electron microscope image of the cell and tissue morphology. f In-plane visualization of the F-actin cytoskeleton (actin in green, nuclei in red, and scaffold fibers in blue). Bars represent mean ± standard deviation. HSS high shear stress condition (3.2 Pa, n = 4), OSS oscillatory shear stress condition (±3.2 Pa, n = 5), LSS low shear stress condition (0.4 Pa, n = 5).