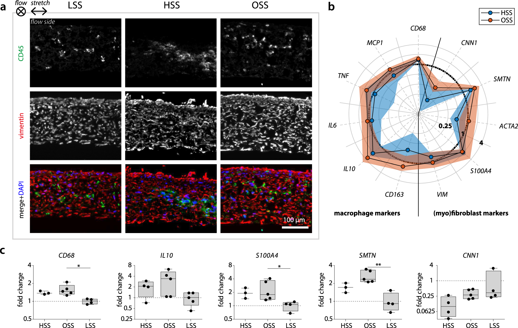
Fig. 5: Phenotypical characterization of the cells in the vascular constructs at day 14.

a Representative cross-sections for each experimental group stained for CD45 (green) and vimentin (red) for the localization of macrophages and (myo)fibroblasts, respectively (nuclei are indicated in the lower panel in blue). b Relative gene expression compared to the low shear stress condition (indicated by the circle at 1) for macrophage-related genes (left part of the polar plot) and (myo)fibroblast-related genes (right part of the polar plot, n ≥ 3/group). The dots and shaded areas indicate, respectively, the 50th and 25th–75th percentiles. c Boxplots for a selection of phenotypical-related genes (n = 3, 4, or 5, *p < 0.05, **p < 0.01). Boxplots contain 50% of the data with median highlighted by central mark. HSS high shear stress condition (3.2 Pa), OSS oscillatory shear stress condition (±3.2 Pa), LSS low shear stress condition (0.4 Pa). See Supplementary Fig. S1 for all boxplots of the gene expression data.