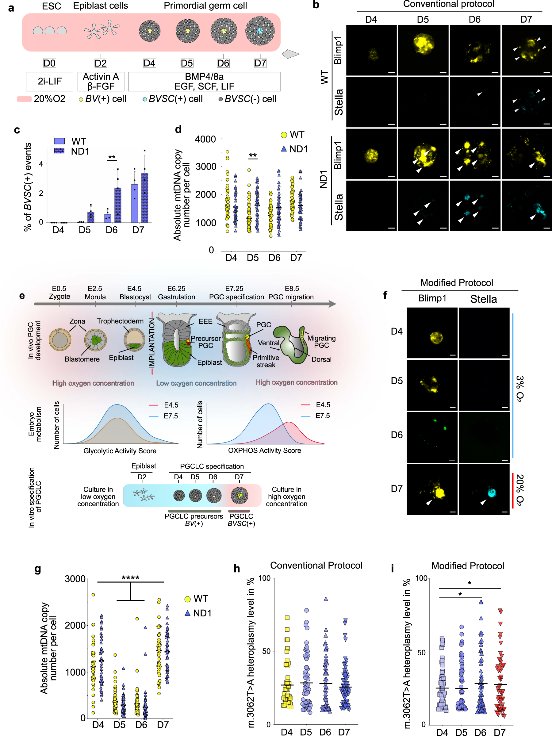
Fig. 1: Low oxygen tension generates a genetic bottleneck before PGCLC specification and modulates the heteroplasmy segregation.

a Scheme highlighting the conventional protocol for PGCLC differentiation. b Differentiation monitoring at 20% oxygen. Representative microscopy confocal imaging. White arrows show PGCLCs. Scale bars = 100 µm. c Percentages of the BVSC(+) events acquired by FACS (mean ± SEM, n = 4 independent differentiation, **p < 0.01, two-way ANOVA with multiple comparisons using Sidak test). d Number of mtDNA molecules per single cell. Horizontal lines represent mean, **p < 0.01, two-way ANOVA with multiple comparisons using Sidak test (for WT cells, D4: 41 cells; D5: 45 cells; D6: 43 cells; D7: 40; for ND1 cells, D4: 37 cells; D5: 40 cells; D6: 39 cells; D7: 43 cells from 3 independent differentiations). e Cartoon representing primordial germ cell (PGC) specification in vivo (top panel) illustrating the local oxygen levels during pre- and post-implantation development. The intermediate panel summarises the metabolism of embryos at E4.5 and E7.5 based on the transcriptomic analysis performed and shown in Fig. S2a. The bottom panel shows the modified in vitro protocol for specification of PGCLCs, modelling the increased oxygen requirement in vivo. In vitro epiblast-like cells (EpiLCs), epiblast-like cells in vivo, begin differentiation in a low oxygen concentration. From D6 to D7, the oxygen concentration is increased, which is essential for Stella expression in PGCLCs corresponding to PGCs at E7.25. Blue = low oxygen, red = high oxygen. f Monitoring of the differentiation of ND1 cells performed at various concentrations of oxygen. Representative microscopy confocal imaging. White arrows show PGCLCs. Scale bars = 100 µm. g Number of mtDNA molecules per single WT and ND1 cells using the modified protocol of differentiation. Horizontal lines represent mean, ****p < 0.0001 two-way ANOVA with multiple comparisons using Sidak test (WT, D4: 40 cells; D5: 57 cells; D6: 56 cells; D7: 45; ND1, D4: 44 cells; D5: 61 cells; D6: 63 cells; D7: 44 cells from 3 independent differentiations). h Heteroplasmy measurements of m.3062T > A:p.mt-ND1 per cell in BV (yellow) and in BVSC (blue range)-positive cells during differentiation at 20% oxygen (D4: 70 cells, n = 4, variance: 0.024; D5: 63 cells, n = 4, variance: 0.031; D6: 59 cells, n = 4, variance: 0.032; D7: 76 cells, n = 4, variance: 0.017). i Heteroplasmy measurements of m.3062T > A:p.mt-ND1 per cell in BV(+) (blue range at D4, D5 and D6 at 3% oxygen concentration) and in BVSC(+) (red, at D7 at 20% oxygen concentration) cells (D4: 46 cells, n = 3, variance: 0.020; D5: 60 cells, n = 4, variance: 0.025; D6: 58 cells, n = 4, variance: 0.041; D7: 45 cells, n = 3, variance: 0.036). The horizontal lines represent mean, *p > 0.1 with a one-sided bootstrap confidence interval test (50k iterations) for whether the variance was greater at a later time point relative to D4, with Benjamini-Hochberg correction with false-discovery rate = 0.1.