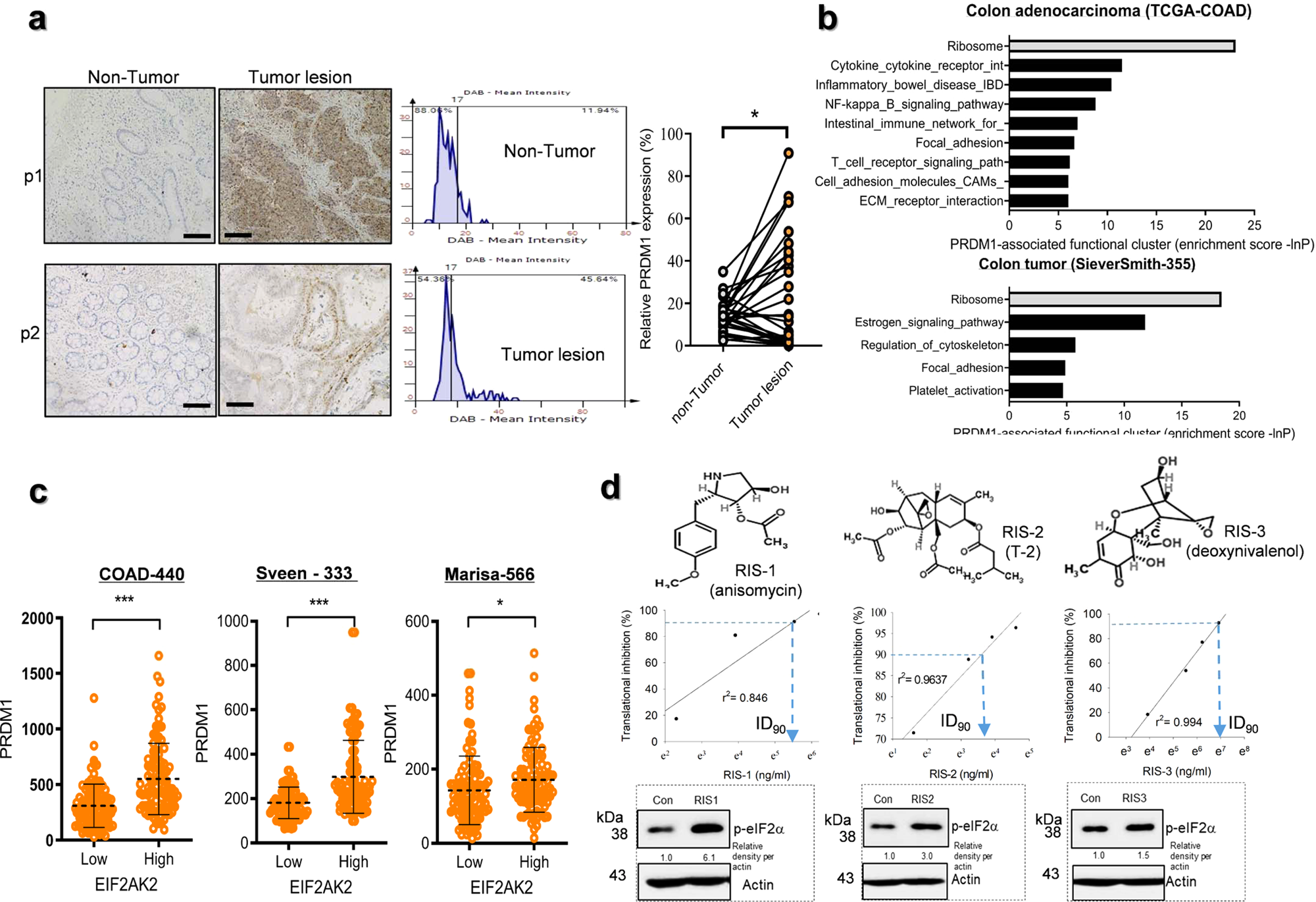
Fig. 3: PRDM1 expression and ribosomal stress in CRC.
From: Mucosal ribosomal stress-induced PRDM1 promotes chemoresistance via stemness regulation

a PRDM1 immunohistochemistry (IHC) of normally appearing parts (left) and tumor lesions (right) from each patient with quantification of PRDM1 staining from IHC analysis using Histo-quest software 4.0 (the mid histograms). All patients’ quantitation was statistically analyzed (the right graph). Asterisks indicate a significant difference compared to each non-tumor lesion based on the paired t-test (n = 30, P < 0.05). The microscopy analysis was performed at original magnification ×200; scale bar(s), 50 μm. b KEGG-based functional annotations of PRDM1-related genes in CRC patients (TCGA COAD (n = 286, upper graph), and SieverSmith (gse14333 and gse17538, n = 355, lower graph)). PRDM1-associated genes in CRC patients were selected using the correlation analysis (R cutoff = absolute 0.5) and HugoOnce algorithm. Selected genes were clustered based on KEGG pathway analysis (P < 0.05) and the enrichment score was described as values of −ln(P). c Expression of PRDM1 was assessed in patients with CRC (TCGA-COAD, n = 440; Sveen’s, gse24551, n = 333; Marisa’s, gse39582, n = 566). Based on EIF2AK2 levels, we chose the 100 highest and 100 lowest level samples, which were further compared for levels of PRDM1. Results are shown as mean values ± SD and asterisks (∗) indicate significant differences from the low expression group (*P < 0.05, ***P < 0.001). d Chemical structures of RIS-producing agents (upper panels). HCT-8 cells were treated with serial concentrations of RIS for 24 h, and changes in total protein synthesis per a cell from 0 to 24 h were measured (middle graphs). The additional translational arrest was verified by detecting p-eIF2α levels in the ribosome-inactivated cells (lower panels for western blot analysis).