Fig. 8: Correlation between PRDM1 and stemness biomarkers in human CRC tissues and APCMin/+ mice.
From: Mucosal ribosomal stress-induced PRDM1 promotes chemoresistance via stemness regulation

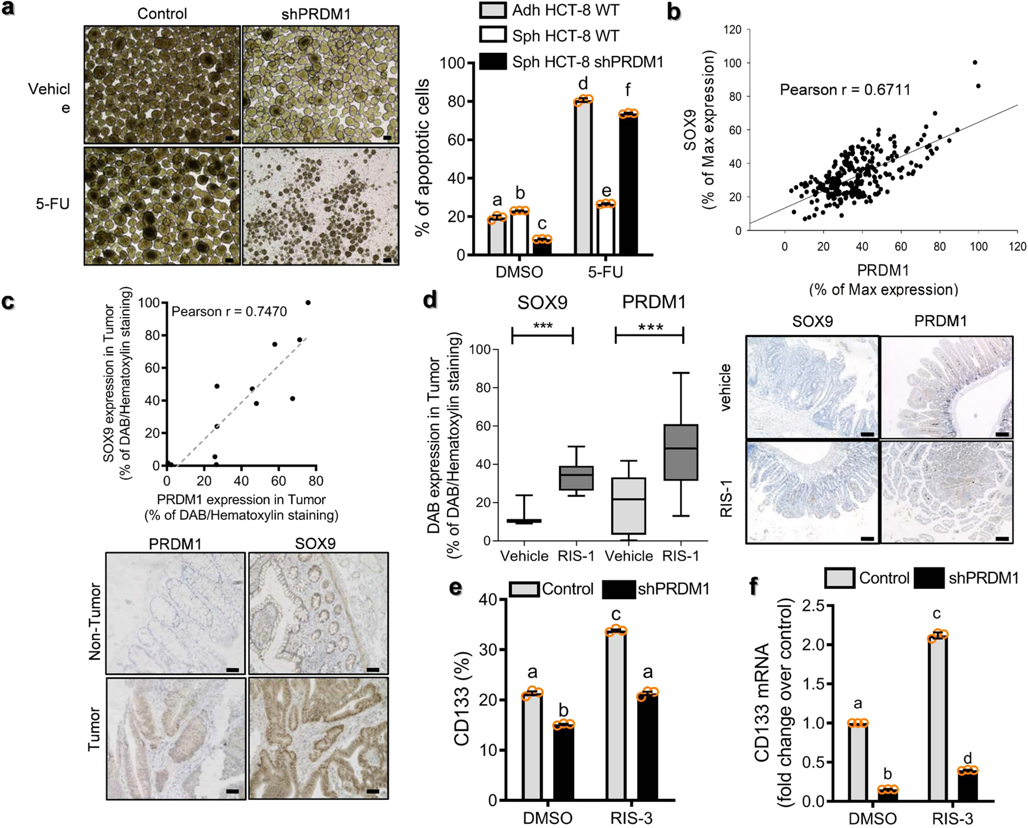
a The intestinal cancer cell lines (the negative control plasmid- or shPRDM1-expressing HCT-8) were treated with DMSO or 375 μM 5-FU in the state of adherent cells (Adh) and spheroids (Sph). Cellular apoptosis was quantified (the right graph) and spheroids were visualized (the left). Results are shown as mean values ± SD and different letters (a–f) over each bar represent significant differences between groups (n = 3, P < 0.05). The microscopy analysis was performed at original magnification ×100; scale bar(s), 50 μm. b Correlations between SOX9 and PRDM1 mRNA expression in CRC patients (TCGA 286, ID: COAD, n = 286) were calculated using a two-tailed Pearson correlation test. c Histological sections of human CRC tissues were analyzed by immunohistochemistry against PRDM1 and SOX9. Correlations between SOX9 and PRDM1 protein expression in CRC patients (n = 12) were calculated using a two-tailed Pearson correlation test. The representative microscopic observation was demonstrated at the original magnification ×200; scale bar(s), 50 μm (lower panels). d APCMin/+ mice received the vehicle or 25 mg/kg RIS-1 via oral gavage and at 72 h later the small intestine was examined by immunohistochemistry. Results are shown as a plot with Tukey whiskers and asterisks represent a significant difference relative to the vehicle group (n = 3–15, ***P < 0.001). The representative microscopic observation was demonstrated at the original magnification ×100; scale bar(s), 50 μm (right panels). e, f Human CRC cell spheroids from the negative control plasmid- or shPRDM1-expressing HCT-8 (2 × 105) were treated with ID90 of RIS-3 for 24 h to assess levels of each marker. CD133-positive populations of CD133 (e) and mRNA levels of CD133 (f) were measured. Results are shown as mean values ± SD and different letters (a–c) over each bar represent significant differences between groups (n = 3, P < 0.05).