Fig. 9: Stemness-linked Wnt signals in ribosome-inactivated CRC.
From: Mucosal ribosomal stress-induced PRDM1 promotes chemoresistance via stemness regulation

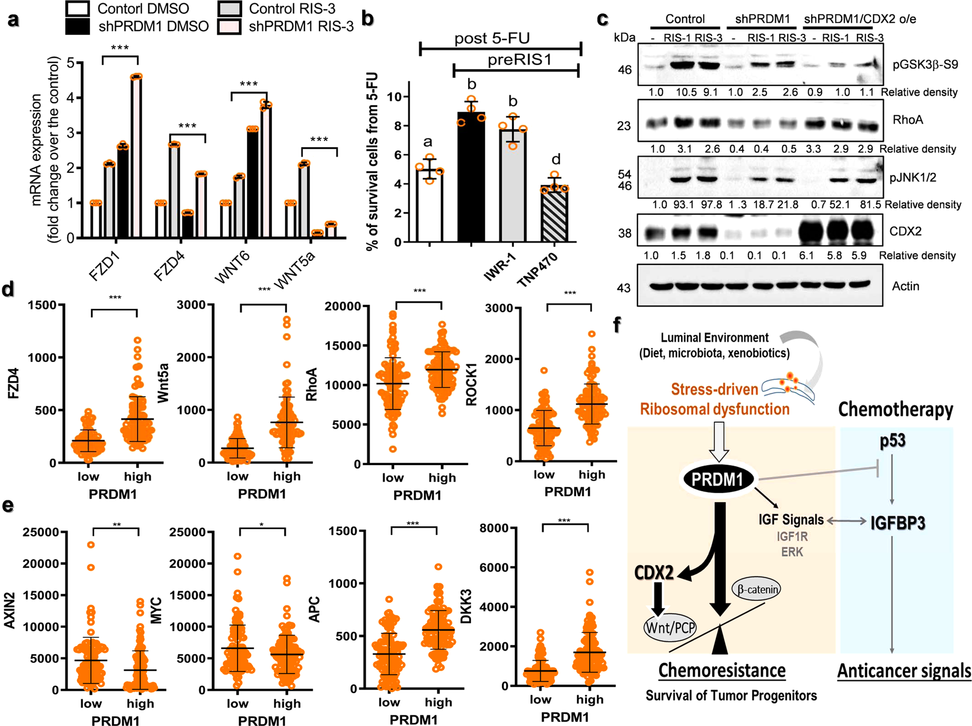
a Human CRC cell spheroids from the control plasmid- or shPRDM1-expressing HCT-8 (2 × 105) were treated with ID90 of RIS-3 for 24 h to assess levels of each marker. mRNA levels of Wnt-related genes were measured (n = 3, ***P < 0.001). b HCT-8 cells pre-exposed to ID80 of RIS-3 along with 30 μM IWR-1 or 10 μM TNP470 for 24 h were treated with 375 μM 5-FU for 48 h. Results are shown as mean values ± SD and different letters (a–c) over each bar represent significant differences between groups (n = 4, P < 0.05). c The intestinal cancer cells (the control vector-, shPRDM1- or shPRDM1 + CDX2 overexpression plasmid-transfected HCT-8) were treated with DMSO, ID90 of RIS-1 or RIS-3 for 30 min. Total cell lysates were subjected to western blot analysis. d, e Expressions of Wnt-linked genes were assessed in patients with CRC (TCGA-COAD, n = 440). Based on PRDM1 levels, we chose the 100 highest and 100 lowest level samples, which were further compared for levels of each gene. Results are shown as mean values ± SD and asterisks (∗) indicate significant differences from the low expression group (*P < 0.05, **P < 0.01, ***P < 0.001). f A putative mechanism for the roles of ribosomal dysfunction-associated PRDM1 in CRC stemness and cell survival.