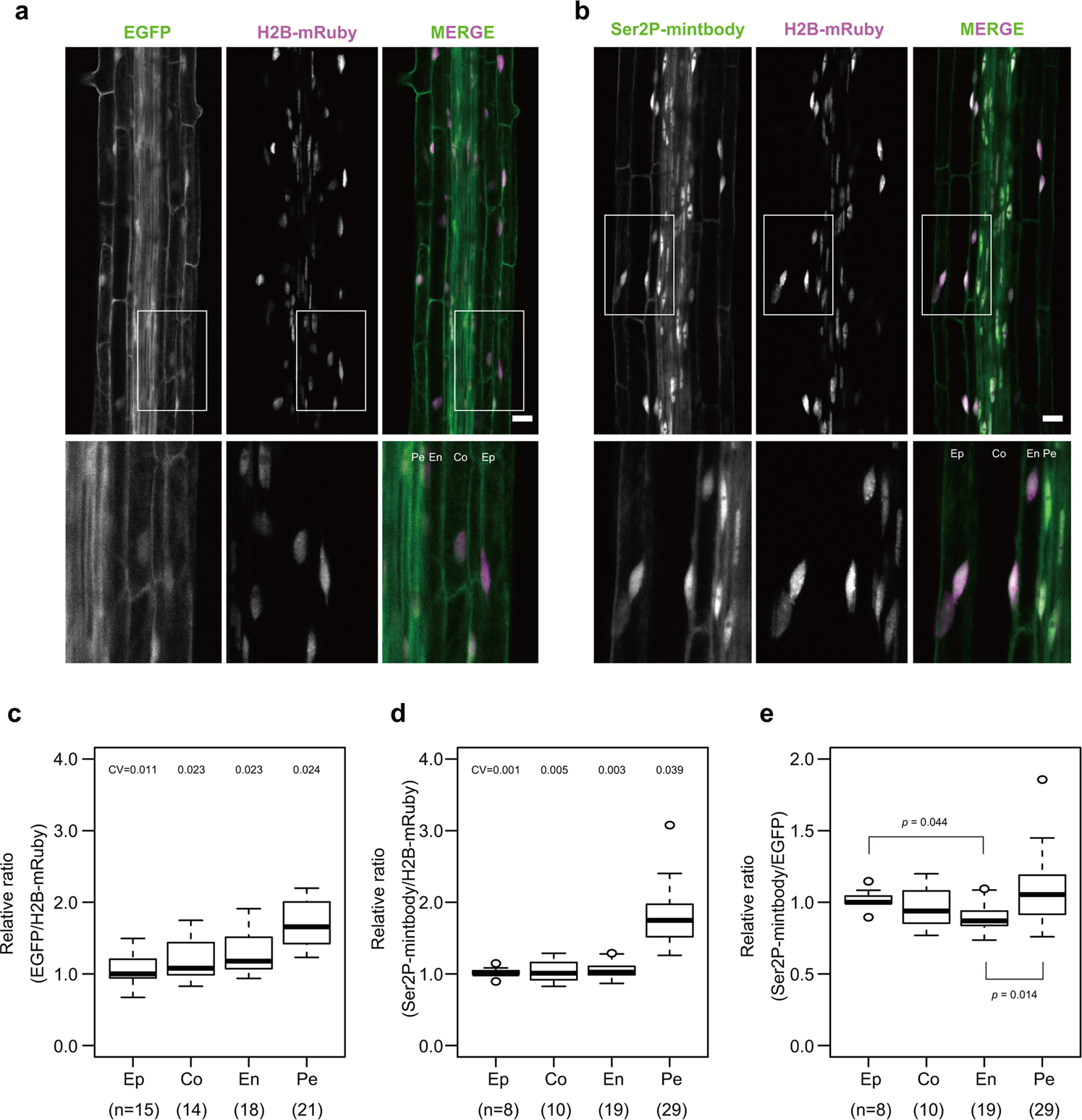
Fig. 4: Variation of general transcription activity among tissues in the root.

a, b Live cell imaging of EGFP or Ser2P-mintbody and H2B-mRuby in the root elongation zone. Panels are sum slices of Z-stacks. Lower panels are enlarged from the inset of upper panels. Scale bars, 20 µm. Ep Epidermis, Co Cortex, En Endodermis, Pe Pericycle. c, d EGFP or Ser2P-mintbody/H2B-mRuby intensity ratios in epidermis, cortex, endodermis, and pericycle cells normalized by the median ratio in the epidermis. Data from three distinct roots (three distinct normalization scales) are accumulated. n = biologically independent cells. CV coefficient of variation. e Ser2P levels in Fig. 4d divided by the median ratio in each tissue in Fig. 4c. p Values were calculated with the Bonferroni-adjusted unpaired Wilcoxon rank sum test. p Values less than 0.05 are shown. n = biologically independent cells. Source data underlying the plots are available as Supplementary Data 4.