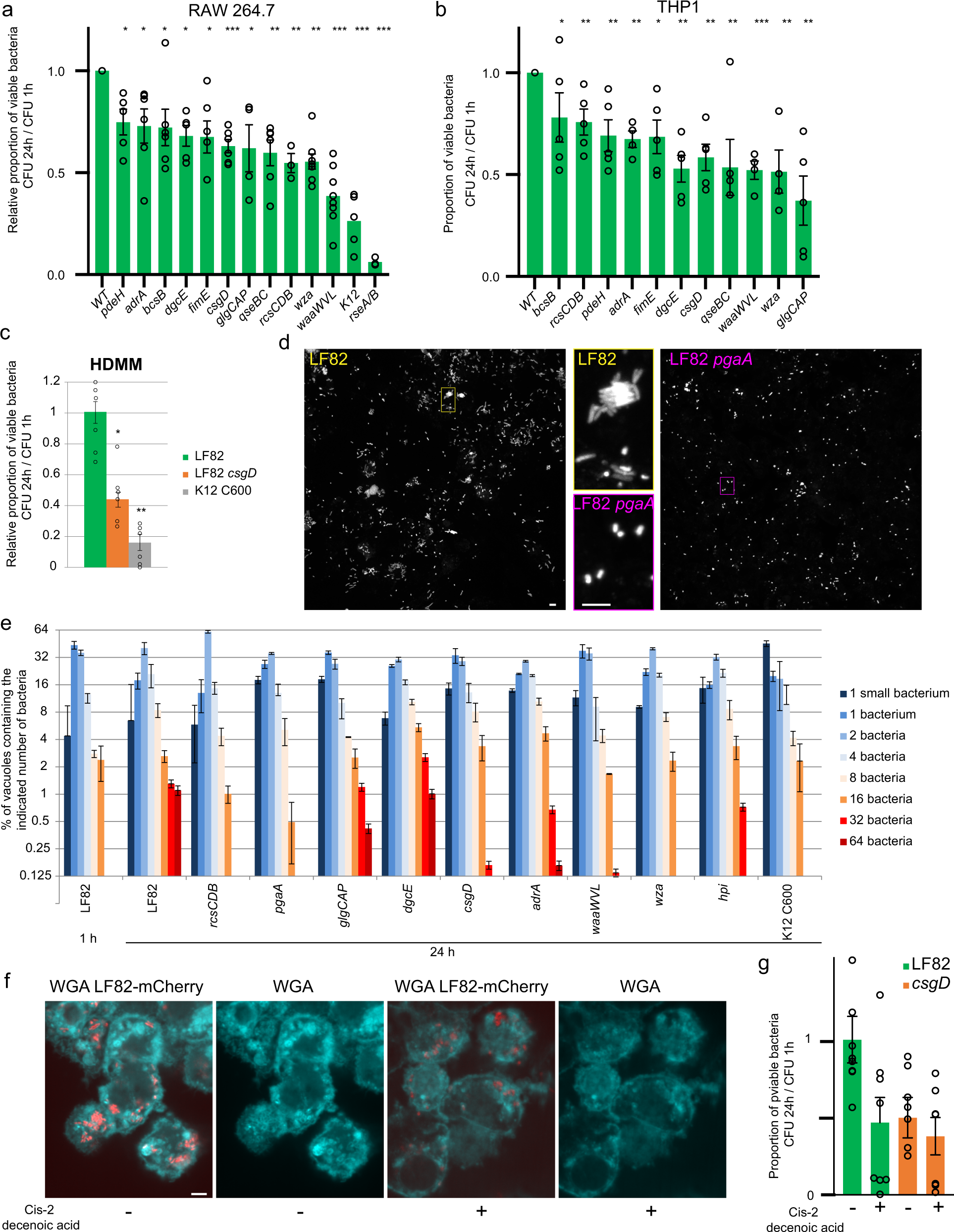
Fig. 4: Deletions of the genes involved in the synthesis of the extracellular matrix curb LF82 survival.

a Proportion of viable bacteria at 24 h of P.I. in Raw macrophages in comparison to those present at 1 h. LF82 and LF82 deletion mutants (green) and K12-C600 were infected at an MOI of 30. Values represent the average of 3–7 experiments ± SEM. The data were analyzed using Student’s t-test: *P < 0.05, **P < 0.01, ***P < 0.001, ****P < 0.0001. b Proportion of viable bacteria at 24 h of P.I. of THP1 macrophages in comparison to those present at 1 h. The data were analyzed as in a. c Proportion of viable LF82, LF82 csgD and K12-C600 bacteria at 24 h of P.I. in human derived macrophages from blood monocytes (HDMMs) in comparison to those present at 1 h. The data were analyzed as in a. d Imaging of the IBCs formed at 24 h of P.I. with LF82-mCherry and the LF82 pgaA mutant. e Distribution of IBC size in the population of the WT LF82 strain and the rcsBD, pgaA, glgCAP, dgcE, csgD, adrA, waaWVL, wza, hpi mutants and the K12 C600 strain. The scale bars are 5 µm. f Inhibition of exopolysaccharide matrix synthesis by the addition of cis-2-decenoic acid at 6 h of P.I.; imaging was performed at 24 h of P.I. g CFU of LF82 and the LF82 csgD mutant in the presence of cis-2-decenoic acid (1 µM) in the medium for 6 h from 18 to 24 h. Values represent the average of 3–7 experiments ± SEM.