Fig. 6: PSG and dN/dS values of the lipid metabolism system.
From: Comparative analysis of mite genomes reveals positive selection for diet adaptation

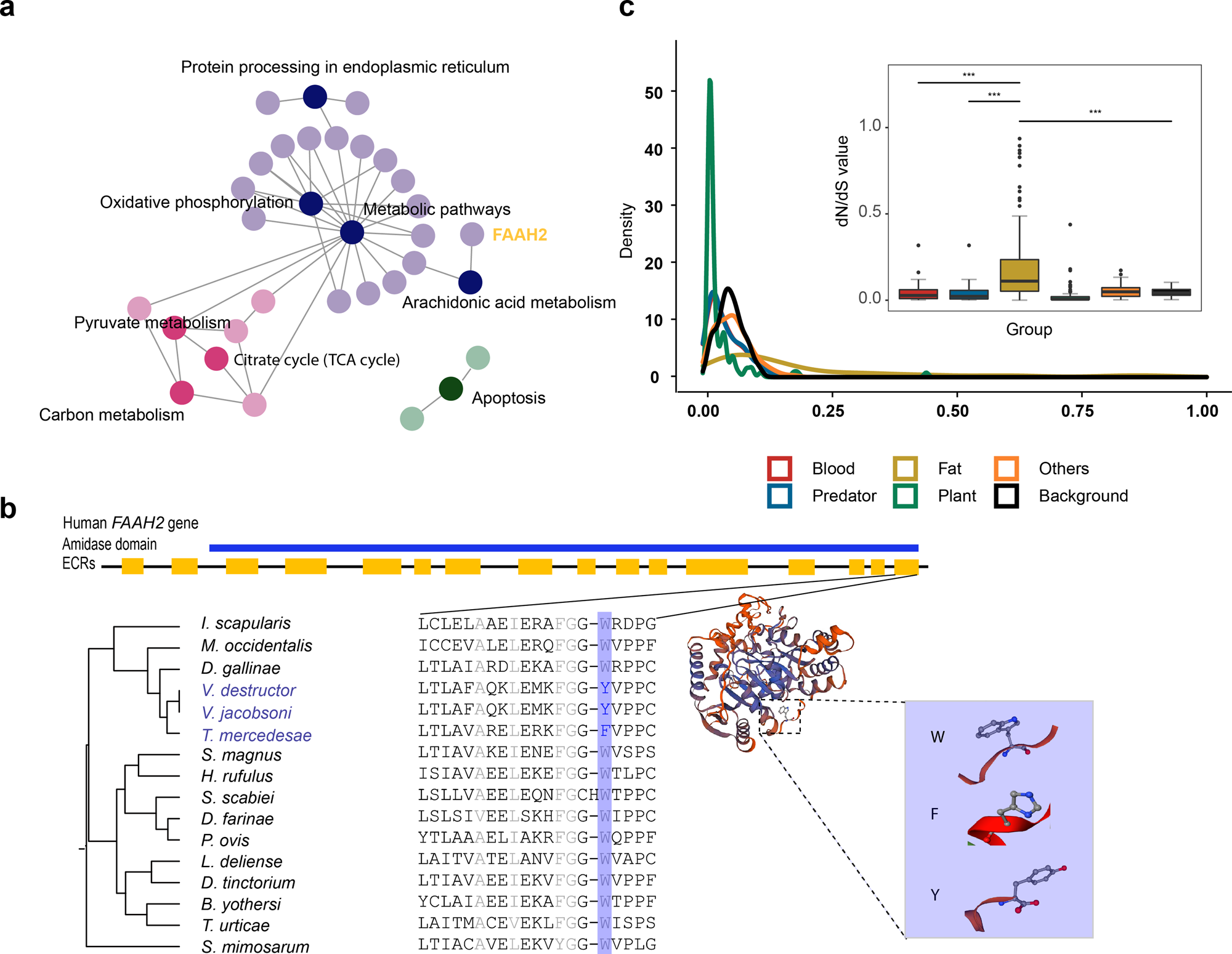
a KEGG pathway enrichment of the PSGs in the fat-feeding dietary group reveals that FAAH2 is involved in arachidonic acid metabolism. b Structural domains of the FAAH2 protein and comparison of the positively selected amino acid substitutions among the genomes. The site is W516F/Y, and all groups except the fat-feeding group show strict conservation of W amino acids. The structural domain annotation was derived from the NCBI database. c Density of dN/dS values of the lipid metabolism gene set in five dietary groups and the background. A total of 122 genes related to the development of lipid metabolism were retrieved from the KEGG, and we calculated the dN/dS ratios on the branches connected to fat-feeding, blood-feeding, herbivorous, predatory, and other dietary groups with the two-ratio branch model (model 2) of PAML. Background dN/dS ratios were evaluated with a one-ratio branch model (model 1) of PAML. The distribution density and a box plot of dN/dS values (dN/dS<1) in different dietary groups are displayed. The mean dN/dS value on the branch of the fat-feeding group was significantly higher than that of the background and other groups (***P < 0.01). Error bars represent standard deviation (SD). KEGG Kyoto Encyclopedia of Genes and Genomes, PSG positively selected gene, PAML phylogenetic analysis by maximum likelihood.