Fig. 4: Impact of Rps2 A226Y mutation in mice at 15 months of age.
From: Random errors in protein synthesis activate an age-dependent program of muscle atrophy in mice

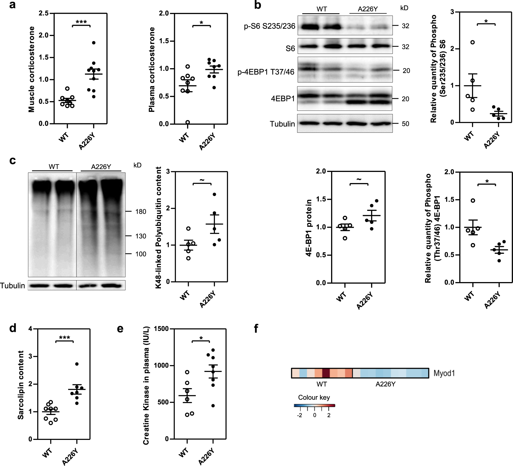
Graphs show mean, SEM and individual data points. ***p < 0.001, **p < 0.01, *p < 0.05, ~p < 0.1. a Corticosterone level in muscle and plasma in WT and A226Y mice (8 ≤ N ≤ 10). b Western blot and densitometry of total and specific phosphorylated S6 and 4E-BP1 protein in WT and A226Y muscle (N = 5). Tubulin as loading control. Relative quantity of phosphorylated protein calculated as phosphorylated/total. c Western blot and densitometry of polyubiquitylated proteins in WT and A226Y muscle (N = 5). Tubulin as loading control. d Total sarcolipin content in the muscle of WT and A226Y mice as measured by ELISA (N ≤ 7). e Creatine kinase levels in plasma (IU/l) (6 ≤ N ≤ 8). f Heatmap showing Myod1 mRNA expression in the muscle of WT and A226Y mice (adjusted p-value = 0.000813). N = number of independent mice in each comparison.