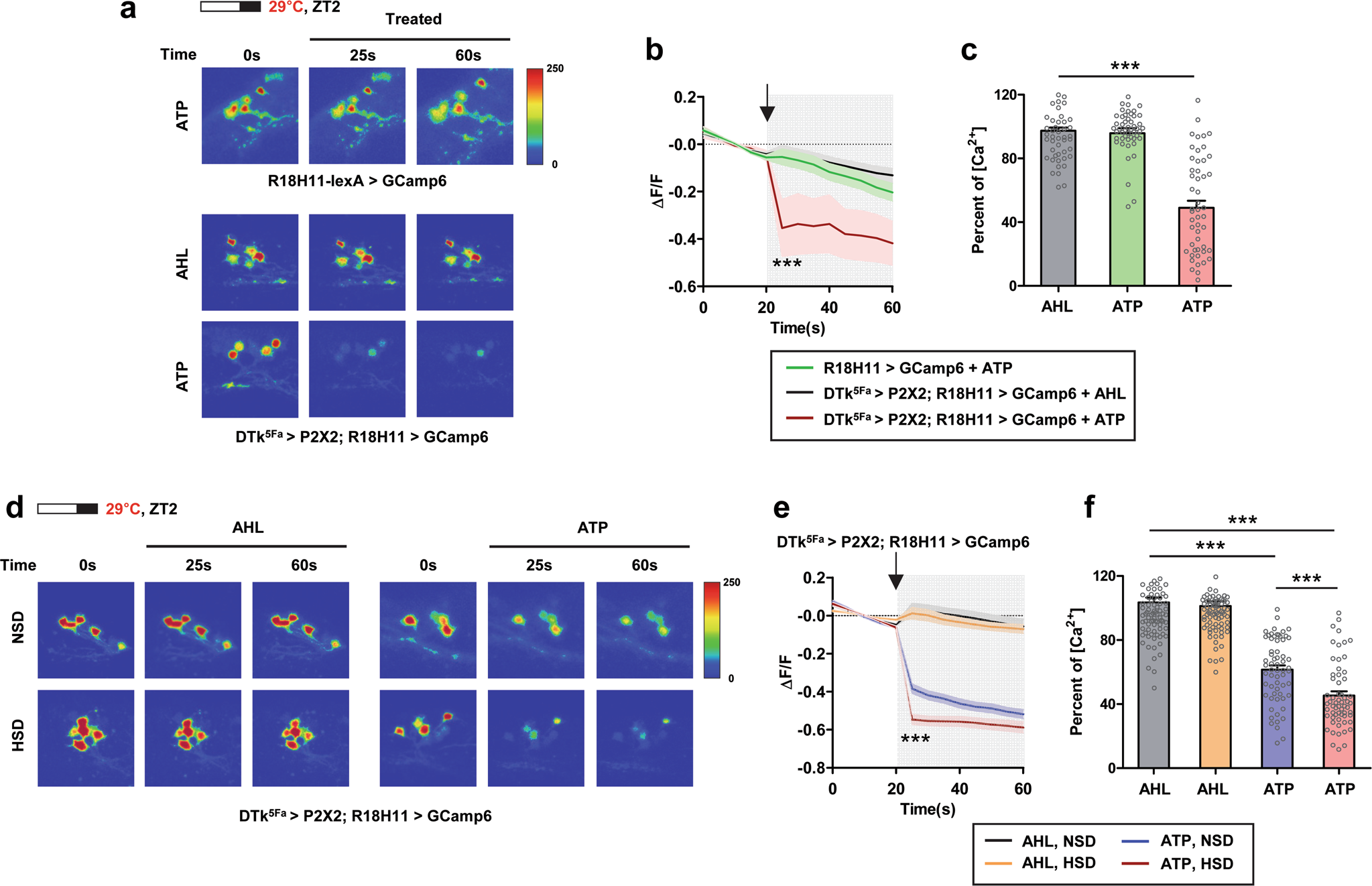
Fig. 6: DTk neuron reduced intracellular Ca2+ levels in DN1ps.
From: Metabolic control of daily locomotor activity mediated by tachykinin in Drosophila

a–f Flies of the indicated genotypes were maintained on a 16L:8D cycle at 29 °C. On day 7, brains were dissected at ZT2 ~ 4. a, d Images with GCaMP-positive DN1ps following application of AHL or ATP. b, e ΔF/F values over time following AHL or ATP application (arrow) are shown. c, f Relative fold changes of intracellular Ca2+ levels. c ΔF/F values were normalized to AHL applied DTk5Fa > P2X2; R18H11 > GCamp6 flies at 25 s. Bars indicate mean ± SEM (n = 45–51). Statistically significant differences between AHL and ATP treated groups (independent t test): ***P < 0.001. f ΔF/F values were normalized to AHL applied DTk5Fa > P2X2; R18H11 > GCamp6 flies fed with a NSD at 25 s. Bars indicate mean ± SEM (n = 61–89). Statistically significant differences between AHL and ATP treated groups or between NSD and HSD condition (independent t test): ***P < 0.001.