Fig. 1: Comparison of CMV and β2m promoter in terms of cell transduction efficiency and in vivo CD8+ T-cell induction.
From: Lentiviral vector induces high-quality memory T cells via dendritic cells transduction

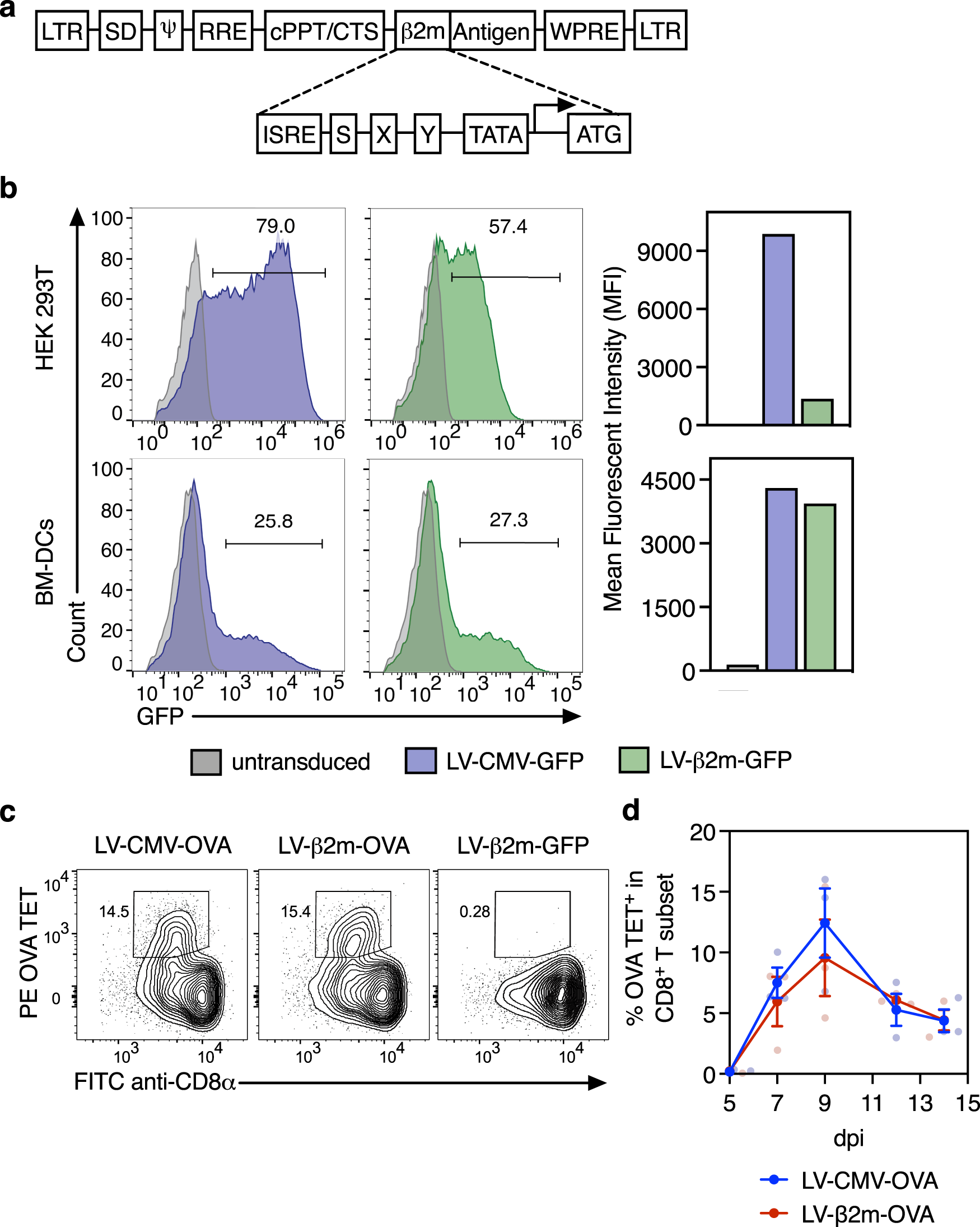
a Schematic representation of the segment of the transfer plasmid, containing β2m internal promoter, used in the lentiviral vector. LTR long terminal repeats; SD, Shine–Dalgarno sequence; RRE, rev response element; cPPT, central polypurine tract; CTS, central termination sequence; ISRE, interferon-stimulated response element; WPRE, woodchuck hepatitis virus posttranscriptional regulatory element. b HEK 293T and bone marrow-derived dendritic cells from C57BL/6 mice were transduced with LV-CMV-GFP (blue) or LV-β2m-GFP (green) at MOI 10 for 3 days. Percentage of GFP+ cells (left) and mean fluorescent intensity (right) of GFP+ cells were compared by flow cytometry. c C57BL/6 mice (n = 3/group) were immunized i.m. with 5 × 107 TU of LV-CMV or LV-β2m encoding for OVA:242–353 immunodominant, H-2Kb-restricted epitope. Representative cytometric plots for OVA tetramer CD8+ T cells at 9 dpi, with LV-β2m-GFP-immunized mice used as negative controls. d The frequencies of OVA-specific CD8+ T cells in the blood determined by cytometry at 5, 7, 9, 12, and 14 dpi, expressed as mean ± SEM. Smaller dots represent biological replicates.