Fig. 5: Gal-3/RAB10 interaction is a surrogate for macropinocytosis-mediated GSC survival.
From: Macropinocytosis requires Gal-3 in a subset of patient-derived glioblastoma stem cells

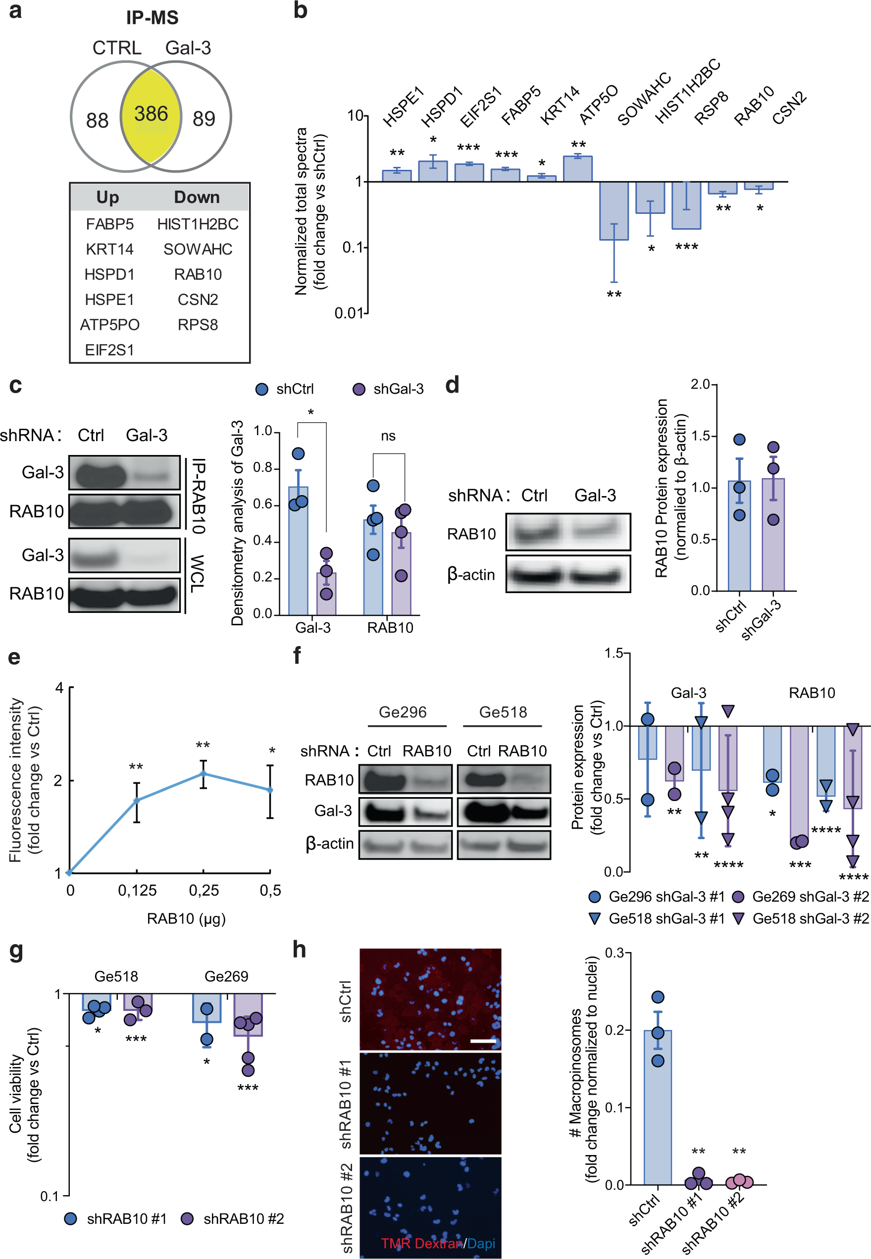
a The scheme summarizes the IP-MS hits in Ge518 shCtrl vs. shGal-3. b Histograms represent the fold change of normalized total spectra for significantly identified proteins by IP-MS analysis, in Ge518 shCtrl vs. shGal-3. c Immunoblot analysis of RAB10 immunoprecipitation from Ge518 shCtrl vs. shGal-3. Histograms represent the fold change of Gal-3 and RAB10 expression determined by densitometry analysis (n = 3–4). WCL whole-cell lysate. d Immunoblots show expression of indicated proteins for Ge518 shCtrl or shGal-3. Histograms show the fold change of protein expression determined by densitometry analysis (n = 3). e A cell-free binding assay shows direct binding between RAB10 and Gal-3 (n = 4). f Immunoblots show expression of indicated proteins for Ge518 and Ge269 shCtrl vs. shRAB10. Histograms show the fold change of protein expression determined by densitometry analysis. g Effect of RAB10 knockdown on cell viability measured by CellTiter-Glo in Ge518 and Ge269. h Macropinocytosis uptake assay using TMR-dextran in Ge518 shCtrl vs. shRAB10. The histogram represents the fold change of macropinocytosis activity in Ge518 normalized to nuclei number (n = 3). Data are represented as mean ± SEM (*p < 0.05, **p < 0.01, and ***p < 0.001), two-way ANOVA, Dunnett’s multiple comparisons test. ns nonsignificant.