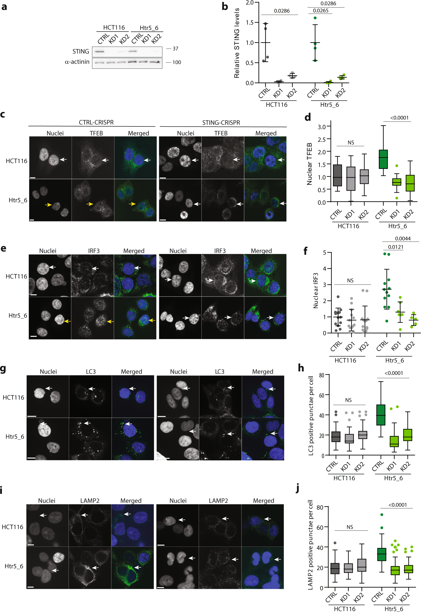
Fig. 6: The activation of autophagy in constitutive trisomic cells depends on STING.

a Immunoblotting of STING protein upon knockdown using the STING–CRISPR–CAS9–KRAB system (two different gRNAs were used, KD1 and KD2). α-actinin was used as a loading control. b Quantification of three independent knockdown experiments from a). Four experiments were performed in each cell line. Mann–Whitney test was applied. c Immunofluorescence images of TFEB in STING–CRISPR–CAS9–KRAB and CTRL–CRSIPR–CAS9–KRAB-transfected cells. White arrows point to nuclei negative for TFEB and yellow arrows point to the nucleus positive for TFEB. d Quantification of nuclear TFEB intensities upon STING knockdown. e IRF3 immunofluorescence images in STING-KD cells. White arrows indicate the absence of IRF3 in the nucleus, while yellow arrows indicate IRF3-positive nuclei. In total, 400 cells were analyzed in each cell line, 11–16 independent experiments were performed. f Quantification of the IRF3 nuclear intensity in STING-KD cells normalized to the control cells. In total, 400 cells were analyzed in each cell line, means of individual experiments are shown, and 5–14 experiments were performed. g LC3 immunofluorescent images with STING-KD. White arrows point to LC3-positive puncta. h Quantification of the number of LC3-positive puncta per cell with STING-KD. i Immunofluorescence images of LAMP2 in STING–CRISPR–CAS9–KRAB KD cells. White arrows point to LAMP2-positive puncta. j Quantification of LAMP2-positive puncta per cells in STING-KD cells. In each experiment, 30–60 cells were analyzed for LC3 and LAMP2 puncta quantification. For all graphs, unpaired two-tailed t-test was used for statistical analysis, unless otherwise specified; statistical evaluation is summarized in Supplementary table 4, source data is available in Supplementary Data 5. Individual measurements, mean values, and standard deviations are shown on the plots. Scale bar 10 µm.