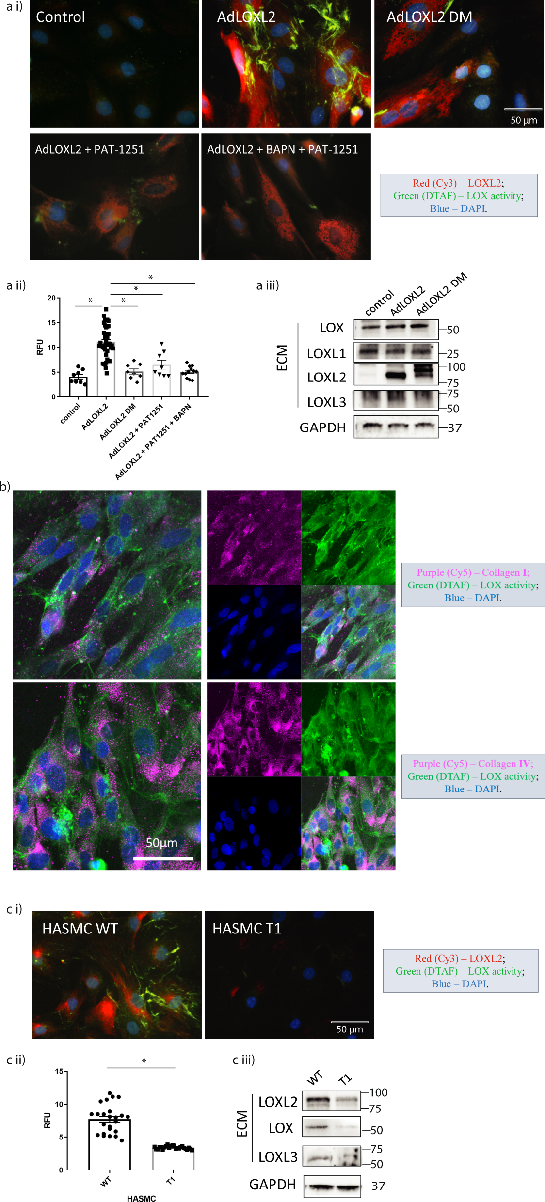
Fig. 2: Proof of concept for the in situ LOXs activity assay.

Cells were incubated with 100 μM biotin-hydrazide (BHZ) for 24 h and then fixed and co-stained for LOXL2 (immunostaining; red), biotinylation (DTAF-streptavidin; green) corresponding to LOXs activity, and nuclei (DAPI; blue). ai Representative confocal microscopy images of (1) control A7r5s cells, (2) wild-type LOXL2 overexpression (3) catalytically inactive LOXL2-DM overexpression, 4) LOXL2 overexpression + LOXL2-specific inhibitor PAT-1251 (10 µM), 5) LOXL2 overexpression + inhibitors BAPN (10 µM) + PAT-1251 (10 µM). (n = 8; Scale bar = 50 μm). aii Activity signal in each IF image was converted to mean gray value shown in bar graph (mean±SEM; *P < 0.05 by one-way ANOVA). aiii Representative western blotting images compare the expression of LOXs in the ECM of control A7r5 cells and A7r5 cells with wild-type LOXL2 or LOXL2-DM overexpression. b Representative confocal immunofluorescence microscopy images of A7r5 cells with LOXL2 overexpression. BHZ incorporation (green) was co-stained with collagen I or collagen IV (purple), and nuclei (blue). (n = 5; Scale bar = 50 μm.) ci Representative confocal microscopy images of LOXs activity assay performed in wild-type human aortic smooth muscle cells (HASMC) and CRISPR-Cas9 mediated Loxl2 knockout HASMC T1 cells (ci; Scale bar = 50 μm). cii Bar graph shows measured activity signal (n = 24; mean±SEM; *P < 0.05 by student’s t test). ciii Representative Western blotting images compare the expression of LOXs in the ECM of wild-type HASMC cells and HASMC T1 cells.