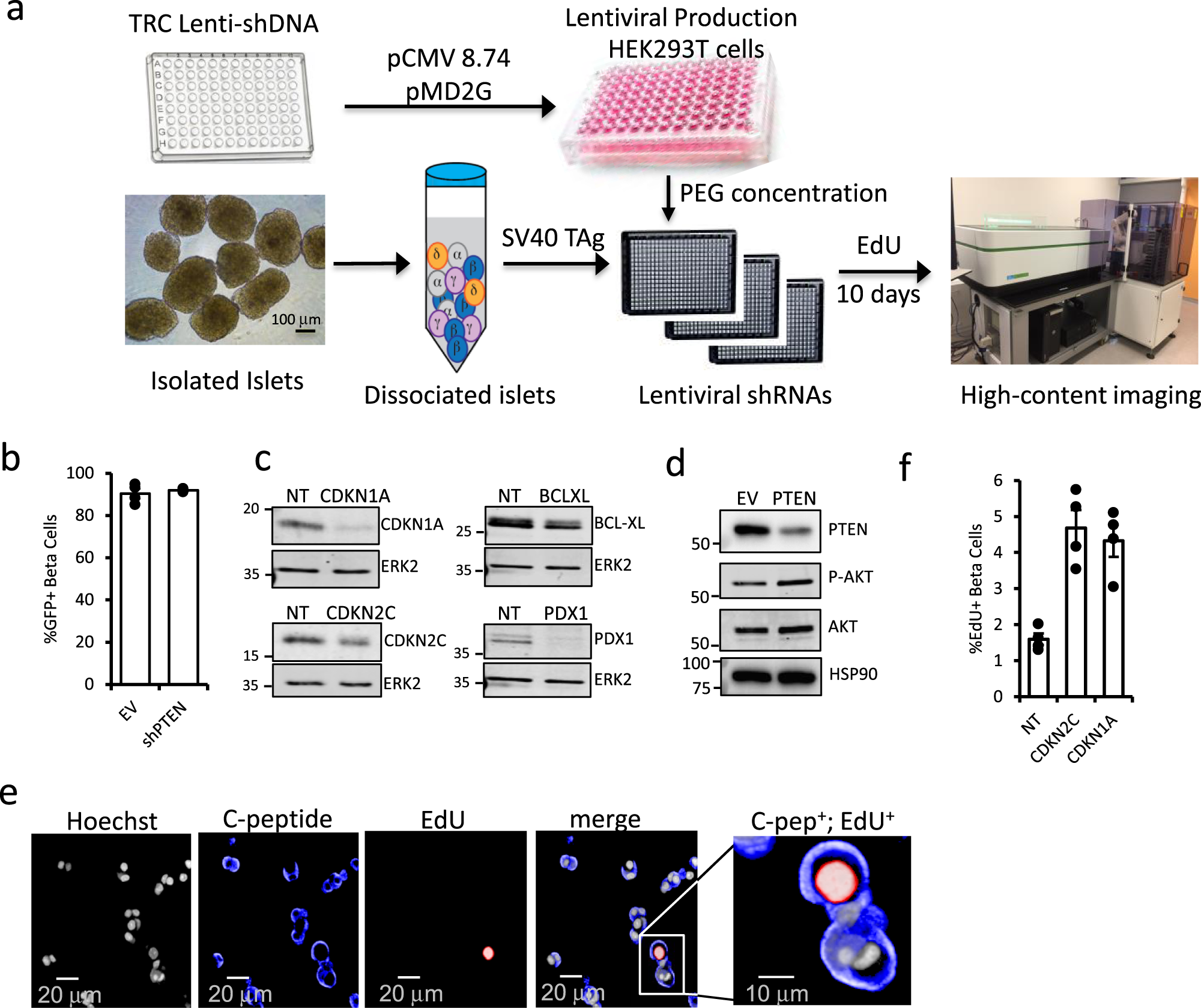
Fig. 1: Automated HTS assay to screen in primary human cells.

a Schematic showing the workflow of HTS screen, from shDNA plasmid packaging into lentivirus, arraying into 384-well plates and seeding with dissociated human islet cells, prior to 10d culture to permit gene silencing and EdU incorporation. b Bar plot showing % GFP positive, C-peptide positive cells after infection with HTS virus encoding shRNA targeting PTEN or empty vector control. c Representative Western blots showing knockdown efficiency of positive controls following infection with lentiviral-shRNAs against CDKN2C/p18, CDKN1A/p21, BCL-XL, and PDX1. d Effect of silencing PTEN on downstream effector phospho-AKT, with total AKT and HSP90 control is shown. e Representative images of dissociated human islets from positive control well coinfected with TAg and silenced for CDKN1A then stained for nuclei (Draq5, gray), C-peptide (blue), EdU (red), and merged. Scale bar = 20 µm. Zoom merged image is shown (Scale bar = 10 µm). f Barplot confirming the effectiveness of lentivirus prepared with HTS protocol on silencing CDKN2C and CDKN1A and stimulating human β cell proliferation. p-values: CDKN2C = 0.0011 and CDKN1A = 0.0012. Error bars are defined as the standard error of the mean for n = 4 technical replicates for all statistics. MWs for Western blot markers are in kDa.