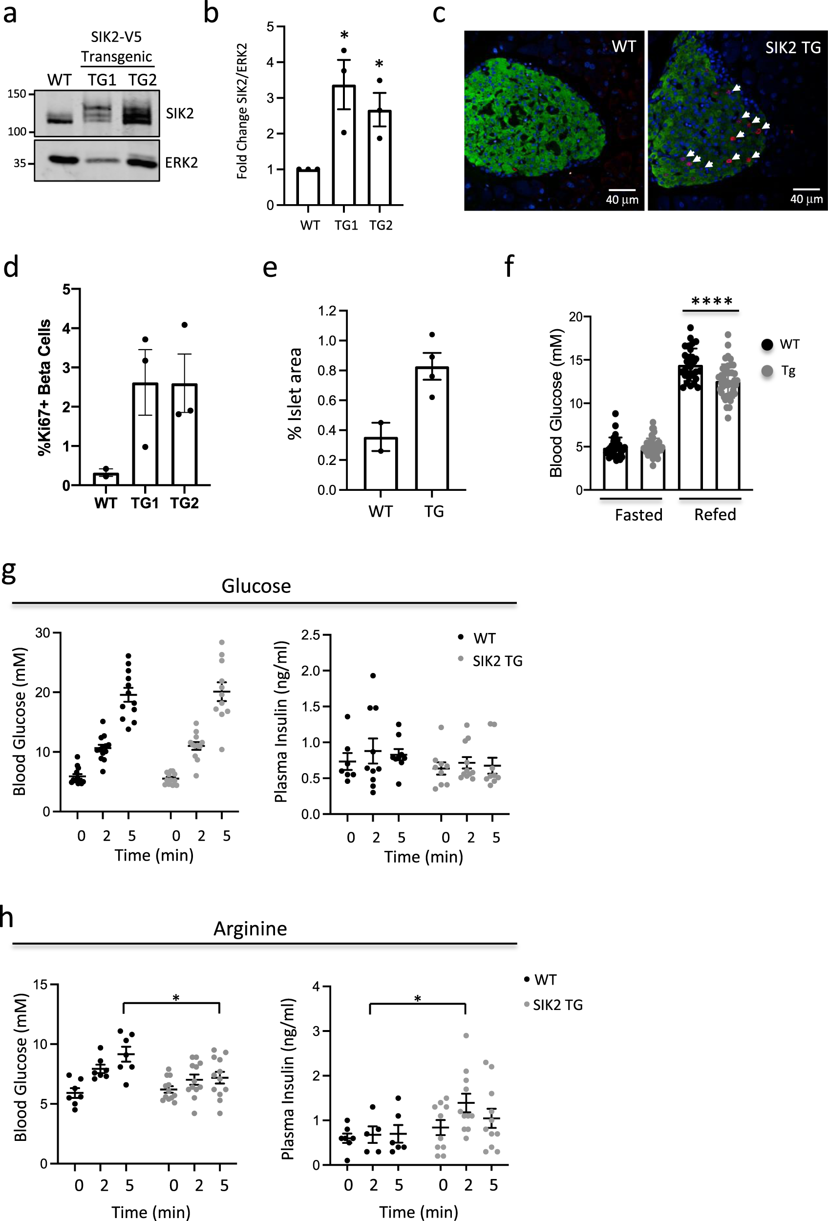
Fig. 5: SIK2 promotes mouse β cell proliferation.

a Western blot showing levels of endogenous and SIK2-V5 protein in control and MIP-SIK2 transgenic (SIK2-V5-TG) animals with an ERK2 loading control. b Bar plot showing fold change in SIK2 protein in SIK2 TG1 and TG2 relative to WT (10–14 weeks). p-values = 0.0272 and 0.0245. Error bars are defined as the standard error of the mean of three biological replicates. c Ki67 (red) immunostaining of pancreatic sections from female WT (left) and SIK2 Tg mice (12–16 weeks). Arrowheads show proliferating β cells. Hoechst staining of nuclei shown (blue). d Barplot showing quantification of Ki67+ insulin+ cells from female WT and SIK2 transgenic founders 1 and 2. In total, 1000–1500 cells were counted for each. Error bars are defined as the standard error of the mean of three biological replicates. e Barplot showing % islet area in WT and SIK2 Tg mice. p-value = 0.0322. Error bars are defined as the standard error of the mean of three biological replicates. f Barplot showing fasting and fed blood glucose concentrations for WT and founder line 2 of MIP-SIK2 (SIK2 TG) mice at 16 weeks of age. p-value = 0.00011. Error bars are defined as the standard error of the mean of 10 biological replicates for WT and 15 biological replicates for TG. g Scatter charts showing blood glucose and plasma insulin in male and female WT (black dots) and SIK2 Tg (gray dots) mice (8–16-weeks) following IP injection of glucose. Error bars are defined as the standard error of the mean of 12(WT)/11(TG) biological replicates for blood glucose and 7(WT)/9(TG) biological replicates for plasma insulin data. h Scatter charts showing blood glucose and plasma insulin in male and female WT (black dots) and SIK2 Tg (gray dots) mice (8–16-weeks) following IP injection of arginine. p-values are 0.025 and 0.049. Error bars are defined as the standard error of the mean of 7(WT)/12(TG) biological replicates for blood glucose and 5(WT)/10(TG) biological replicates for plasma insulin data. MWs for Western blot markers are in kDa.