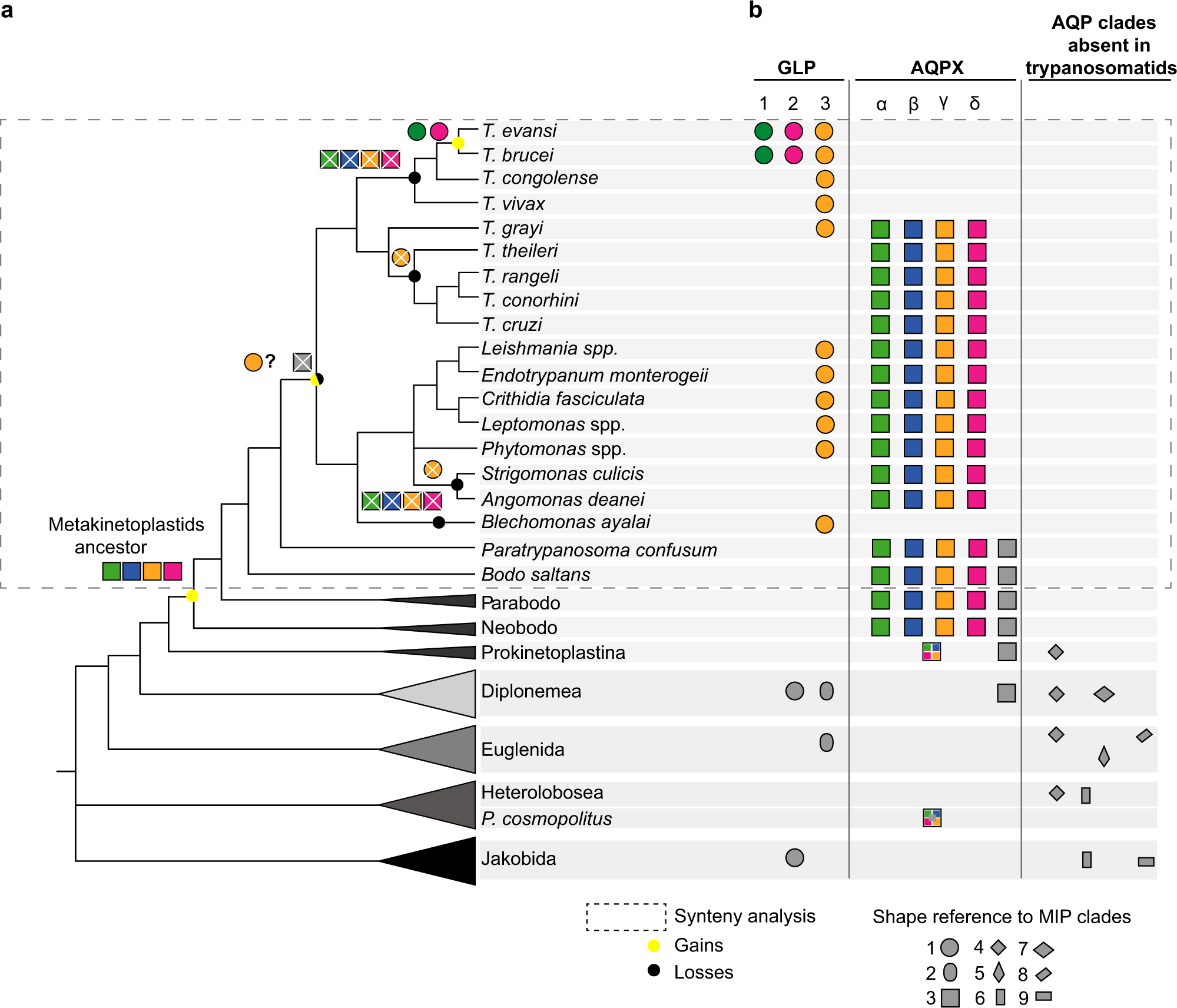
Fig. 6: Proposed evolutionary history of Trypanosomatid MIPs.
From: AQPX-cluster aquaporins and aquaglyceroporins are asymmetrically distributed in trypanosomes

a Cladogram showing the current accepted evolutionary relations inside the Discoba supergroup for the species analyzed in this work. b The MIPs repertoire for each species or group of species is represented by geometric shapes (proposed homologous genes share the same shape). Each shape is linked to a number in the references, and a number connects to the preliminary phylogenetic tree from Fig. 3. A dashed line square delimits the taxonomic groups represented by the syntenic analysis. Inside Metakinetoplastina, orthologs are represented in the same color. Inside the AQPX clade, for simplicity and because the phylogenetic relationships of some AQPXs are not fully resolved, gray squares may represent more than one homologous isoform. Multicolor squares represent ancestral homologs of trypanosomatid AQPXs. Over the cladogram, a proposed scheme of gains and losses, of GLPs and AQPXs, is depicted.