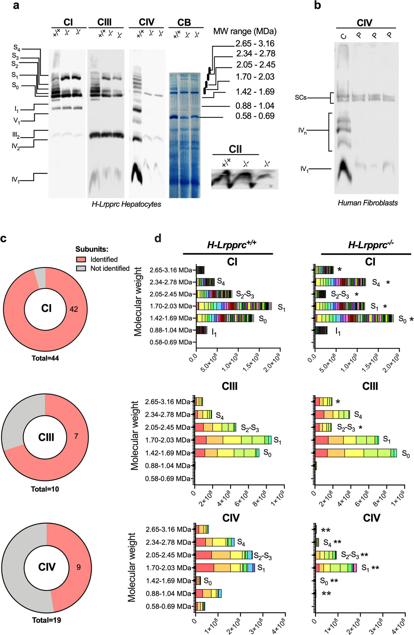
Fig. 2: Impact of LRPPRC deficiency on respiratory chain supercomplexes.

a Representative migration pattern of respiratory chain supercomplexes in digitonin-solubilized mitochondrial extracts from H-Lrpprc+/+ and H-Lrpprc−/− mice resolved by hybrid CN/BN-PAGE. Replicates of the same 3 samples (1 H-Lrpprc+/+ and 2 different H-Lrpprc−/−) were loaded in multiple wells and migrated together. Following electrotransfer, replicate lanes were cut and probed with specific antibodies for CI, CII, CIII, and CIV. OXPHOS complexes and supramolecular assemblies are identified using the standard nomenclature, with numbers in indices indicating the molecular stoichiometry of each OXPHOS complex. Molecular weight ranges indicated on the right correspond to the size of the bands that were excised from a gel ran in parallel for proteomics profiling. Molecular weight calibration was performed using the migration pattern of CI, CII, CIV, and CV as assessed by in-gel activity assays. b Representative migration pattern of CIV-containing supercomplexes in fibroblast mitochondria from controls and LSFC patients revealed by CIV immunostaining. Electrophoresis conditions were similar as in panel (a). c Quantitative analysis of the proportion of CIV present in SCs relative to monomeric CIV in liver mitochondria and patient fibroblasts (n = 3 per group). d Proteomics analysis of respiratory chain supercomplexes. For each complex, a pie chart illustrates the number of subunits reliably identified in the gel bands and the stacked histogram illustrates the mean (n = 3 per group) abundance of complex subunits present in each band analyzed (see Fig. 1f legend for details).