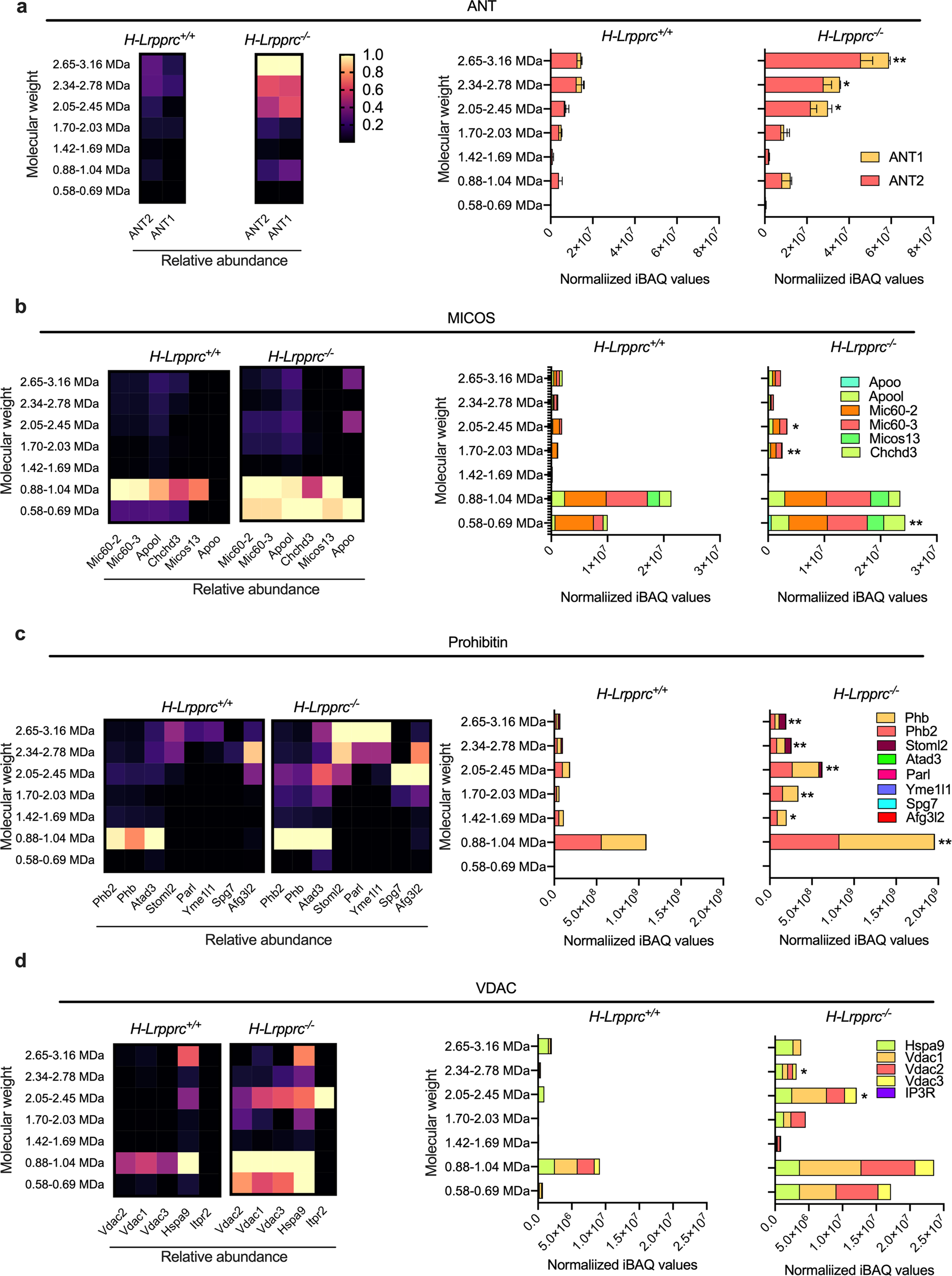
Fig. 5: Impact of LRPPRC deficiency on protein complexes structurally and functionally linked to CL.

Proteomic profiling of ANT (a), MICOS (b), Prohibitin (c), and VDAC (d) complexes in digitonin-solubilized mitochondria from H-Lrpprc+/+ and H-Lrpprc−/− mice following separation by hybrid CN/BN-PAGE. The heatmap represents the average abundance (n = 3 per group) of individual protein within the complex in each of the gel bands analyzed relative to the maximal abundance observed for this protein in all samples analyzed. Each column represents an individual subunit, and the range of molecular weight covered by each band is indicated on the left side. To represent the abundance of ANT, MICOS, Prohibitin, and VDAC, iBAQ intensities for all of the listed proteins forming each complex detected in each band were summed for each experimental replicate and the average values obtained for each genotype is presented in stacked histograms. Values represent the mean ± sem for n = 3 in each group. One sample T tests corrected for multiple comparisons were performed to assess significance (***Q < 0.01, **Q < 0.01, *Q < 0.05).