Fig. 1: N-linked and glycosylation of Piezo1 in a heterologous expression system and in native cell types.
From: Modified N-linked glycosylation status predicts trafficking defective human Piezo1 channel mutations

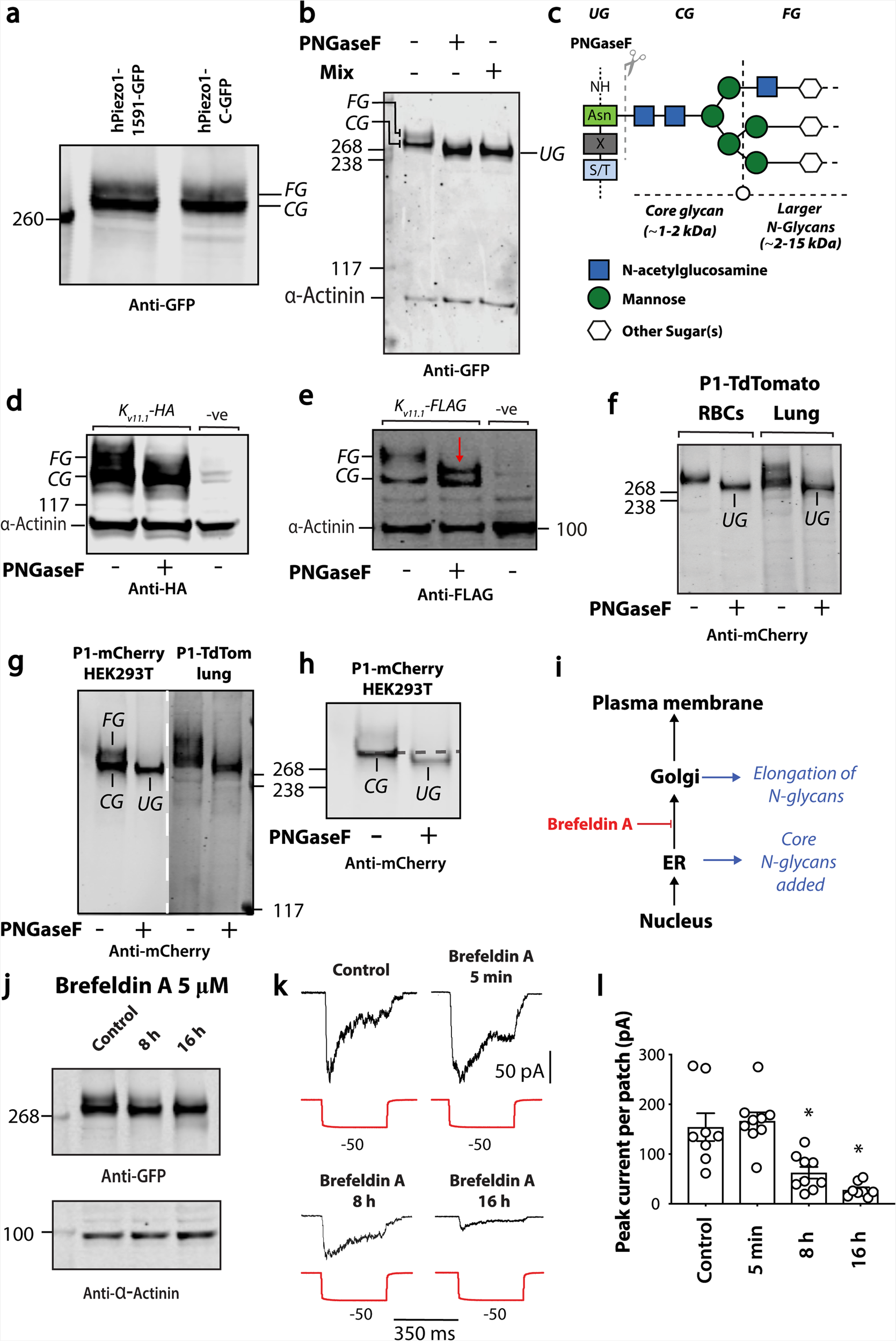
a A representative western blot of hPiezo1-1591-GFP and Piezo1-C-GFP expressed in HEK293 cells. b A representative western blot illustrating cleavage of the upper FG (fully glycosylated) band of the Piezo1 doublet in the presence of the enzyme PNGaseF and a mix of O-linked and N-linked deglycosylase (CG—core-glycosylated, UG—unglycosylated). c Schematic illustration of PNGaseF mediated cleavage of N-linked glycans at the molecular level. d Representative western blot showing the effect of PNGaseF digestion on Kv11.1-HA and e Kv11.1FLAG protein expressed in HEK293 cells. The red arrow denotes a previously identified PNGaseF resistant Kv11.1 component. f Representative western blot comparing the effect of PNGaseF digestion of mouse Piezo1-TdTomato from red blood cells (RBCs) and lung tissue. g Comparison of western blot of human Piezo1-1591-mCherry expressed in HEK293 cells with mouse Piezo1-TdTomato from mouse lung tissue (different exposure denoted by dashed white line). h Reduced intensity, of representative blot shown in g to illustrate the reduction in size of the lower CG band in addition to the loss of the upper FG band. i Schematic representation of where N-glycans are added and the site of action of the fungal metabolite brefeldin A. j Representative western blot of brefeldin A treatment (0–16 h) on human Piezo1-GFP expressed in HEK293 cells. k Raw electrophysiological traces from cell-attached patches of brefeldin A treated Piezo1−/− HEK293T expressing Piezo1-GFP recorded at −65 mV. l Quantification of peak Piezo1 currents per patch elicited by negative pressure pulses in the presence of brefeldin A for escalating durations. Data expressed as mean ± SEM *p < 0.05 determined by Kruskal–Wallis test with Dunn’s post-hoc test.