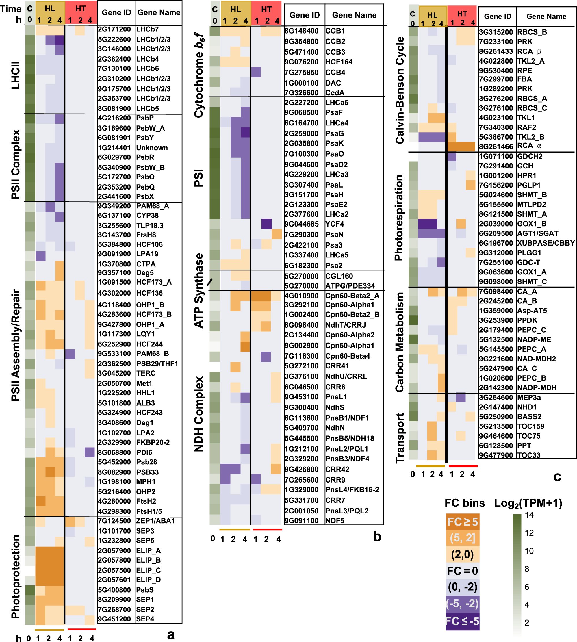
Fig. 3: High light differentially regulated genes involved in photosynthesis more than high temperature.

a, b Genes related to light reaction of photosynthesis and photoprotection. c Genes related to carbon metabolism and chloroplast transport. The first green column displays log2(mean TPM + 1) at ctrl_0h (at the start of treatments, C). TPM, transcripts per million, normalized read counts. Heatmap displays the fold change (FC) bin of DeSeq2 model output values at 1, 2, and 4 h of high light or high temperature versus control at the same time point (q < 0.05). FC bins: highly induced: FC ≥ 5; moderately induced: 5 > FC ≥ 2; slightly induced: 2 > FC > 0; not differentially expressed: FC = 0; slightly repressed: 0 > FC > −2; moderately repressed: −2 ≥ FC > −5; highly repressed: FC ≤ −5. Gene ID: S. viridis v2.1 gene ID, excluding “Sevir”. All genes presented in the heatmaps were significantly differentially regulated in at least one time point.