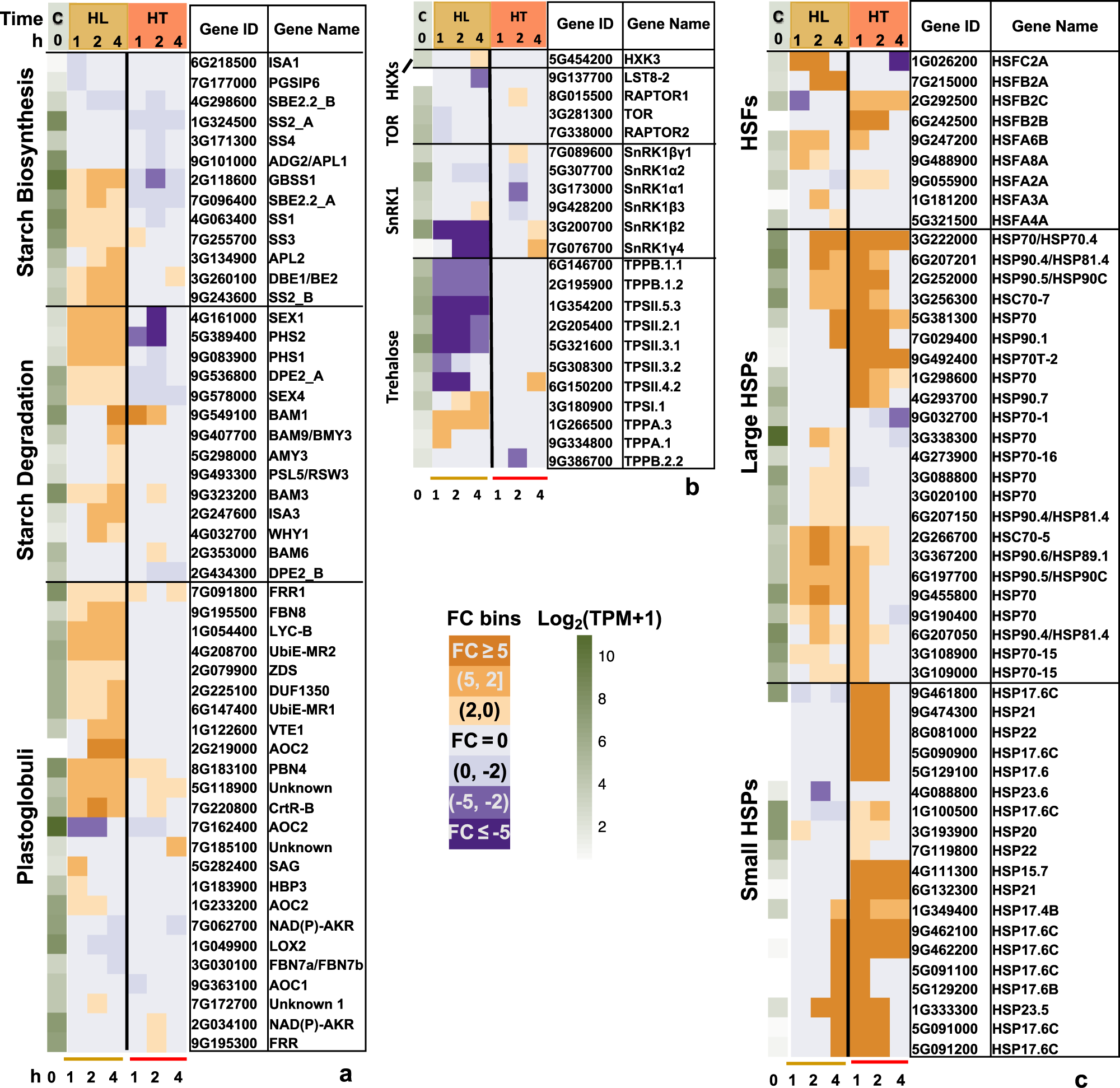
Fig. 4: High light and high temperature differentially regulated genes involved in several key pathways.

a, b High light induced genes involved in starch biosynthesis/degradation and genes encoding plastoglobuli-localized proteins; b high light down-regulated many genes of the sugar-sensing pathways. c Both high-light- and high-temperature-induced genes encoding heat shock transcription factors (HSFs) and heat shock proteins (HSPs), but the induction was much quicker under high temperature than under high light. The first green column displays log2(mean TPM + 1) at ctrl_0h (at the start of treatments, C). TPM, transcripts per million, normalized read counts. Heatmap displays the fold change (FC) bin of DeSeq2 model output values at 1, 2, and 4 h of high light or high temperature versus control at the same time point (q < 0.05). FC bins: highly induced: FC ≥ 5; moderately induced: 5 > FC ≥ 2; slightly induced: 2 > FC > 0; not differentially expressed: FC = 0; slightly repressed: 0 > FC > −2; moderately repressed: −2 ≥ FC > −5; highly repressed: FC ≤ −5. Gene ID: S. viridis v2.1 gene ID, excluding “Sevir”. All genes presented in the heatmaps were significantly differentially regulated in at least one time point.