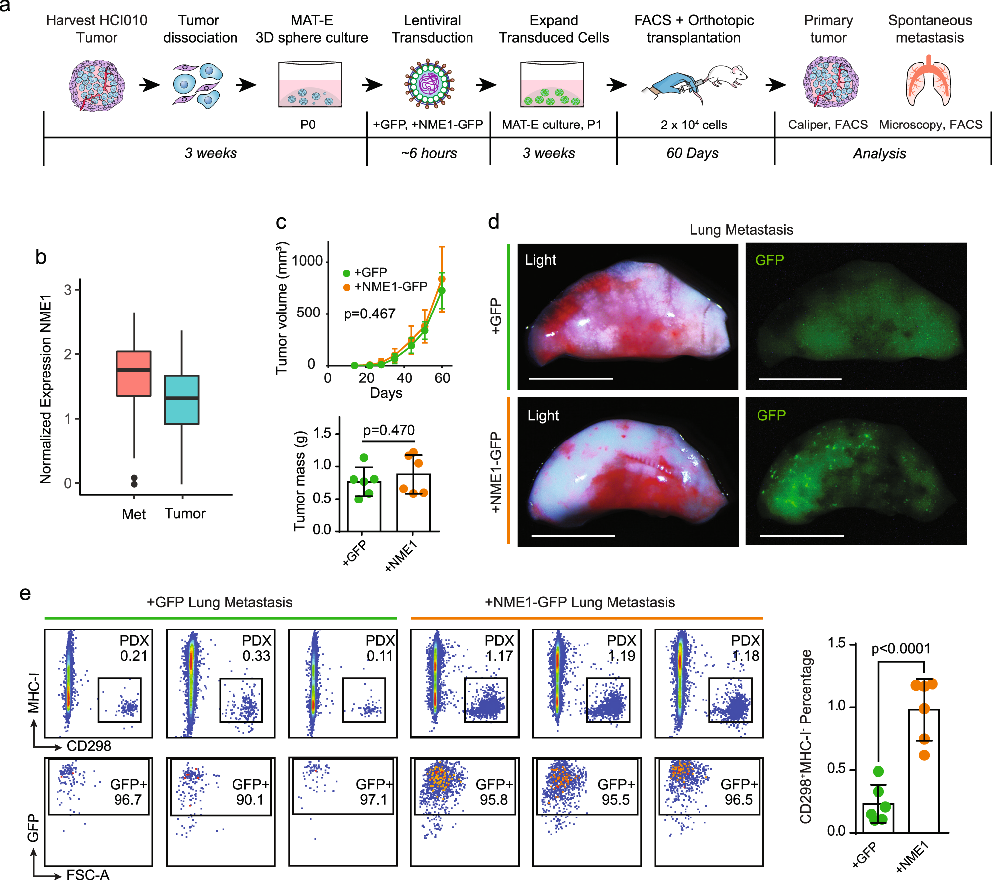
Fig. 7: NME1 promotes lung metastasis from patient tumor cells.

a Schematic of experimental workflow to investigate the effect of NME1 overexpression on spontaneous metastasis from cultured PDX tumor cells. b The box plot shows normalized gene expression of NME1 in metastatic (red, n = 435 cells) and primary tumor cells (blue, n = 684 cells). The lower and upper hinges correspond to the first and third quartiles, and the midline represents the median. The upper and lower whiskers extend from the hinge up to 1.5 * IQR (inter-quartile range). Outlier points are indicated if they extend beyond this range. c Primary tumor weight and growth kinetics. 2 × 104 HCI010 PDX cells transduced with +NME1-GFP or +GFP lentivirus were transplanted orthotopically and monitored for 60 days (n = 6 each condition). The line graph shows tumor volume calculated by caliper measurements (top panel). The bar graph shows tumor weight measured at the endpoint (bottom panel). Values are expressed as mean ± s.d. P values determined by unpaired t test. d Images show GFP signal identifying metastatic nodules in representative lungs from orthotopically transplanted mice from c. Scale bar = 5 mm. e Comparison of lung metastatic burden generated from control versus NME1-overexpressing PDX cells. Flow cytometry plots show the percentage of human metastatic cells in the lungs of three representative mice per group, identified by CD298+MHC-I− (top left panels) and GFP (bottom left panels). The bar graph quantifies the frequencies of CD298+MHC-I− metastatic cells in the lungs of each animal in the cohort. Values are expressed as mean ± s.d. P value determined by unpaired t test.