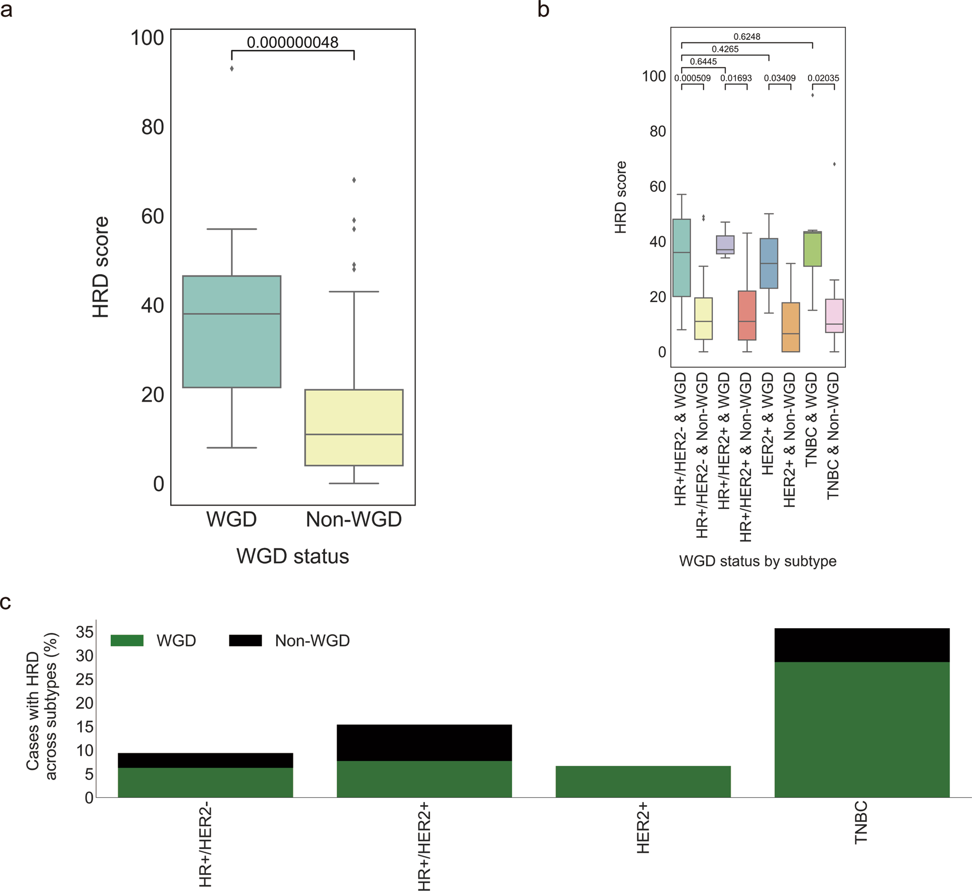
Fig. 4: Homologous recombination deficiency (HRD) in whole-genome doubling (WGD) cancers.

a Box plots indicate the difference in HRD score (y-axis) across WGD and non-WGD tumors (x-axis). b Box plots indicate the difference in HRD score (y-axis) across subtypes by WGD status (x-axis). One-tailed Mann–Whitney U tests were performed to calculate the p-values for the comparison of medians in a and b. c Percentage of cases with HRD phenotype, defined as high HRD score (≥42) in tumors, across breast cancer subtypes (x-axis) stratified by WGD status. Overall, 64 HR + /HER2- (hormone receptor-positive/human epidermal growth factor receptor-negative), 13 HR + /HER2 + , 15 HER2 + , and 14 TNBC (triple-negative breast cancer) samples were used to perform analyses in a–c.