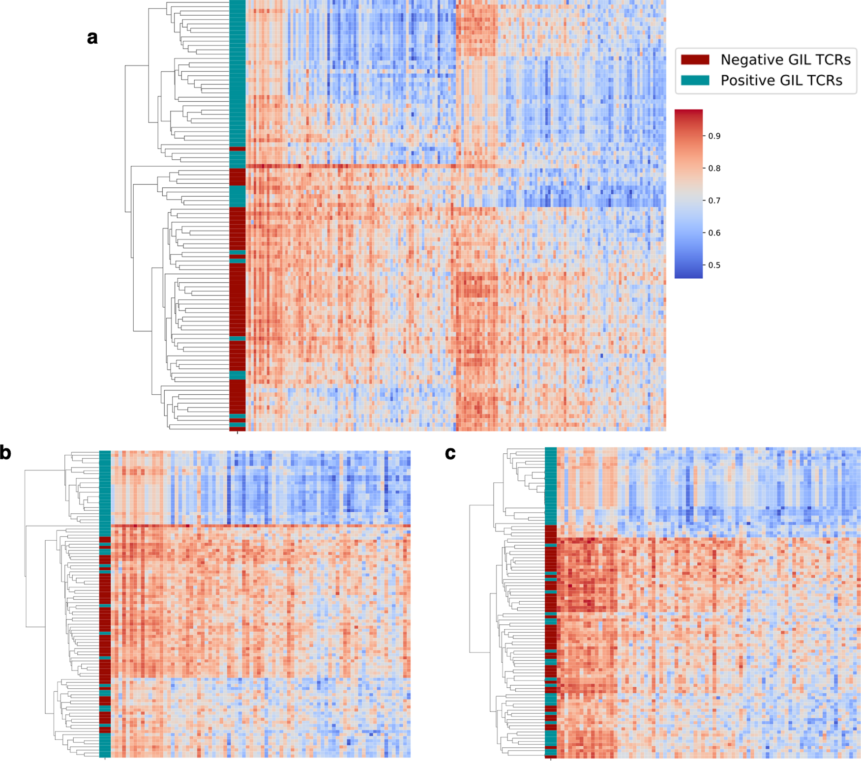
Fig. 7: Hierarchical-clustered heatmaps of 50 positive GIL TCRs and 50 negatives.

The clustering was performed using both α- and β-sequences (a) or using single chains (α chain in b, β chain in c). Each row in the heatmap represents a TCR sequence in the max-pooled feature-space representation; the color bar on the side of each plot delineates whether the TCR is positive or negative. Cosine distance was used as a metric for clustering.