Fig. 3: Overexpressed kinases across cancer types.
From: Pan-cancer proteogenomic investigations identify post-transcriptional kinase targets

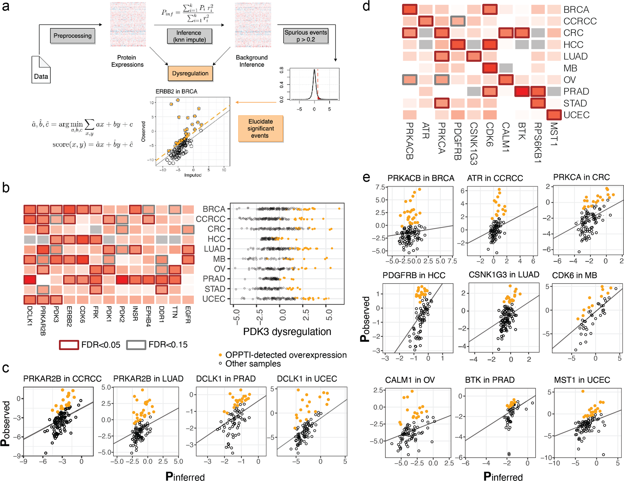
a The workflow of the OPPTI algorithm. A given marker’s background expression is inferred through its nearest neighbors. The OPPTI overexpression score is measured by the deviation of observed expression from the background inference (k-nearest-neighbor imputation), as indicated by score(x,y) which calculates the distance of a point located at (x,y) to the best regression line fitting data via estimated â, b̂, and ĉ. For each cohort, the overexpression scores of non-dysregulated markers establish a P < 0.05 cutoff to define overexpressed cases. b Left: druggable kinases with pan-cancer overexpression, color intensity indicates the percentage of overexpressed cases. Right: PDK3 kinase’s protein abundance level across cases within cancer type cohorts. Based on the OPPTI algorithm that considered a per-sample inferred expression level from co-expressed markers, the overexpression events do not completely overlap with the highest expressed samples. c The breakdown of DCLK1 and PRKAR2B kinase overexpression in individual cohorts, as identified by the deviation of observed expressions (y-axis) from the background inference (x-axis) and a cutoff threshold (not shown). Overexpressed cases are colored. d Druggable kinases showing cancer-specific patterns of overexpression. e Cancer-specific kinase overexpression in individual cancer cohorts.