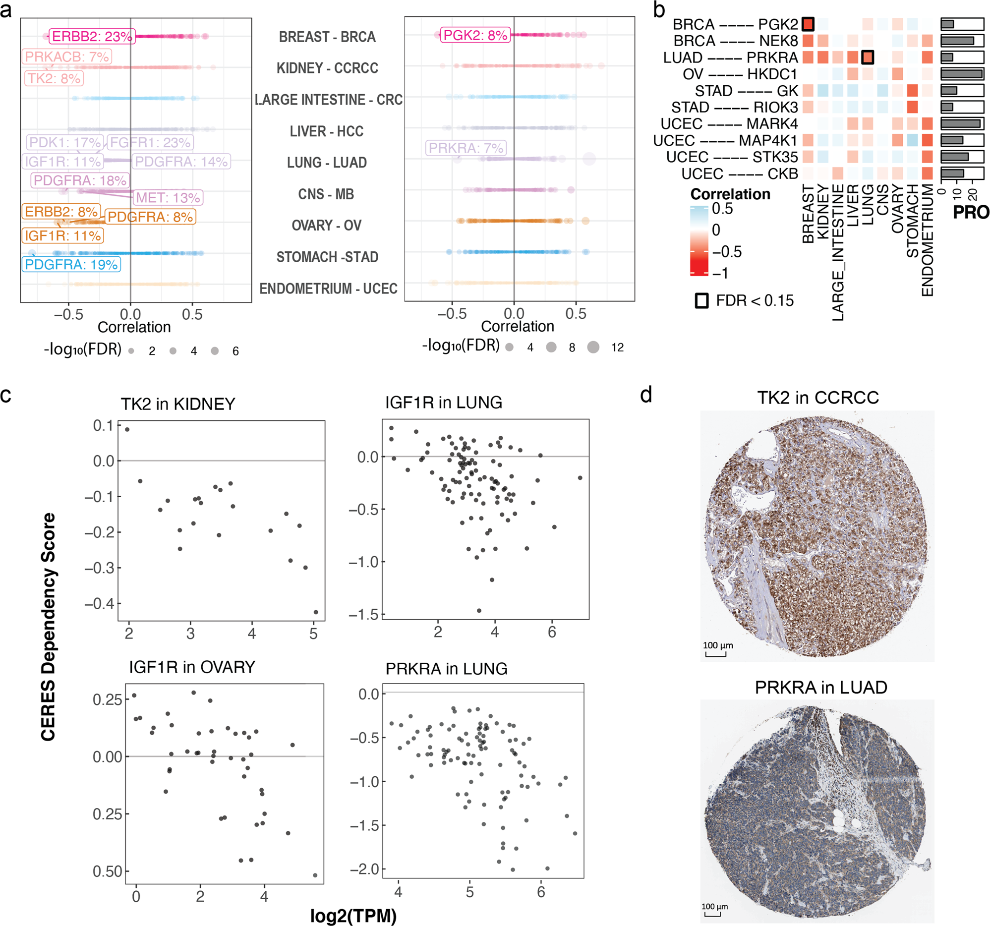
Fig. 5: Overexpressed kinases showing expression-driven dependency.
From: Pan-cancer proteogenomic investigations identify post-transcriptional kinase targets

a DepMap analyses of patient-overexpressed kinases in cancer cell lines. Left: the expression-driven dependency (correlation coefficient) of overexpressed, currently druggable kinases. Right: the expression-driven dependency of overexpressed novel kinase targets with no targeting compounds. b A heatmap showing the novel expression-driven dependency and the percentage of overexpressing cases in the primary tumor cohort. The side bar (PRO) displays the protein overexpression rate. c The correlation computed by gene expression and the cancer-cell dependency CERES scores obtained from the DepMap CRISPR screen. Each point represents a different cell line. DepMap correlations of the most significant currently druggable and novel kinases from a are displayed. d IHC staining from the Human Pathology Atlas supporting the expression of the selected druggable and novel kinase targets found in MS proteomic data to be overexpressed in samples of the corresponding cancer type. The images are obtained from The Human Protein Atlas and the staining were rated as “High” for TK2 and “Medium” for PRKRA.